• 2012年银行业资格考试公开基础教程:业务分类

    2012年银行业资格考试公开基础教程:业务分类 划分标准 种类 业务 细分 客户类型 个人贷款 由银行直接向个人发放或通过零售商间接发放 个人住房贷款:贷款期限30年,贷款比例80%,贷款利率上限...

    炒股网 2026-03-16 21:11:33阅读:68
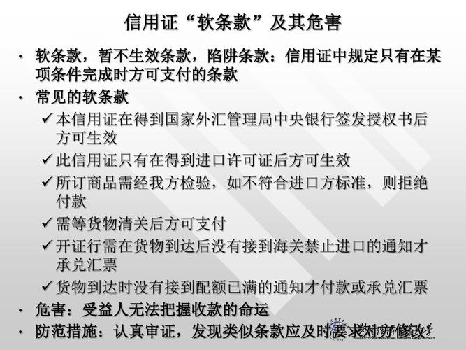
  • 软条款信用证浅析:类型、表现形式及对出口商的影响

    软条款信用证浅析:类型、表现形式及对出口商的影响 《如何识别信用证中的软条款》由会员分享,可在线阅读,更多相关《如何识别信用证中的软条款(2页珍藏版)》请在人人文库网上搜索。 如何识别信用证中的软...

    炒股网 2025-05-03 21:01:13阅读:253
1
行情指数
  • 上证走势
  • 深证走势
  • 创业走势

上证指数

3130.17

-211.84(-6.34%)

深证成指

9535.10

-830.63(-8.01%)

创业板指

1864.24

-201.16(-9.74%)

搜索