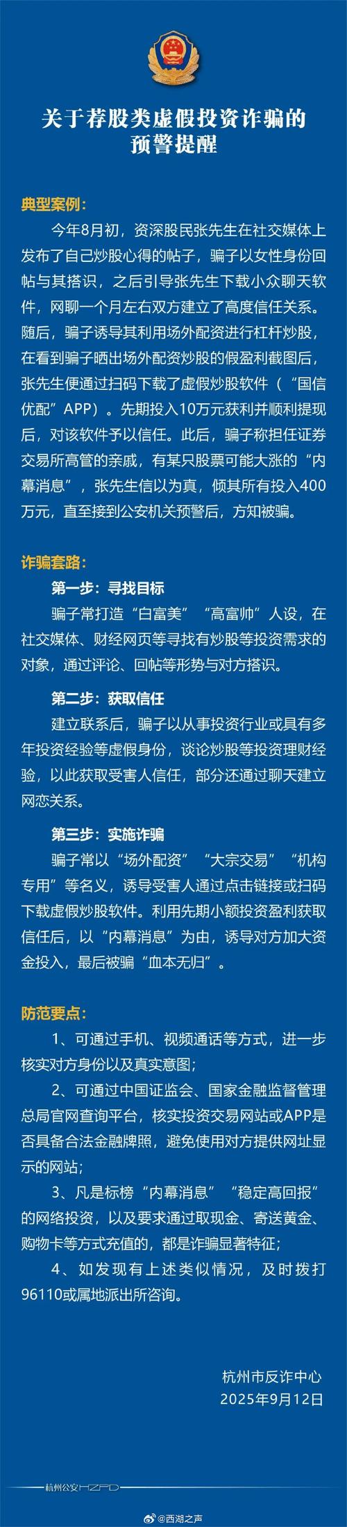
• 非法投资咨询7大荐股骗局套路,小心别被忽悠

    非法投资咨询7大荐股骗局套路,小心别被忽悠 非法投资咨询存在7大“荐股骗局”套路 此外,根据华商基金官微发布的2023年“金融消费者权益保护教育宣传月”信息,近年来不法分子依托网络平台,冒充交易所...

    炒股网 2026-03-09 21:10:47阅读:70
  • 杭州朱先生网上贷款遇大坑,钱莫名进账高额催款吓人

    杭州朱先生网上贷款遇大坑,钱莫名进账高额催款吓人 钱从私人账户打进来,连合同都没有。他没签过字,没输过密码,APP却显示“借款已生效”。催收电话当天就来了,说不还钱就爆通讯录。 这事发生在他身上,...

    炒股网 2026-02-09 21:08:30阅读:123
1
行情指数
  • 上证走势
  • 深证走势
  • 创业走势

上证指数

3130.17

-211.84(-6.34%)

深证成指

9535.10

-830.63(-8.01%)

创业板指

1864.24

-201.16(-9.74%)

搜索