新三板挂牌企业如何登陆证券交易所市场及 IPO 流程要点?
<{炒股网}>新三板挂牌企业如何登陆证券交易所市场及 IPO 流程要点?{炒股网}>
目前,已有多家新三板挂牌企业通过IPO成功登陆证券交易所市场,还有不少挂牌企业正在积极筹备从新三板转到证券交易所市场。
在直接转板机制尚未推出之前,新三板挂牌企业登陆证券交易所市场,还需要遵守首次公开发行并上市的审核流程。

新三板挂牌企业IPO流程主要包括:
(1)在公司内部决策决定IPO,董事会和股东大会表决通过相关决议后要及时公告;
(2)在向证监会提交申报材料并取得申请受理许可通知书后,公司应申请在新三板暂停转让;
(3)在获得证监会核准发行后新三板做市交易流程图,应公告并申请终止在新三板挂牌。
新三板挂牌企业IPO具体流程如下图:

新三板挂牌企业IPO需要注意什么问题?
(1)做市商为国有控股证券公司的,应根据《财政部国资委证监会社保基金会关于印发〈境内证券市场转持部分国有股充实全国社会保障基金实施办法〉的通知》(财企〔2009〕94号)规定,将首次公开发行时实际发行股份数量的10%的国有股转由社保基金会持有,国有股东持股数量少于应转持股份数量的,按实际持股数量转持。
(2)对于信托计划、契约型基金和资产管理计划等持股平台为拟上市公司股东的,在IPO审核过程中,可能会因存续期到期而造成股权变动新三板做市交易流程图新三板挂牌企业如何登陆证券交易所市场及 IPO 流程要点?,影响股权稳定性。因此拟上市公司引入该类平台股东时应在考虑股权清晰和稳定性的基础上审慎决策。
(3)股东人数超过200人的新三板公司在挂牌后新三板挂牌企业如何登陆证券交易所市场及 IPO 流程要点?,如通过公开转让导致股东人数超过200人的,并不违反相关禁止性规定,可以直接申请IPO;如通过非公开发行导致股东人数超过200人,根据《非上市公众公司监督管理办法》,在进行非公开发行时应先获得证监会核准,其合规性已在非公开发行时经过审核,可以直接申请IPO。
如何选择合适的上市地?

选择合适的上市地,对拟上市企业来说是一个非常关键的问题,因为这既关系到上市的时间和成本,更决定着上市的收益和企业的持续发展,需要董事会审慎抉择。选择上市地的核心并不是简单选择交易所,而是选择企业的股东和市场,这样才能使企业的发展与资本市场的发展相得益彰。
企业选择上市地,一般应结合下列因素综合考虑:
(1)一级市场的筹资能力、二级市场的流动性、后续融资能力;
(2)不同市场的估值水平(主要指境内外市场);
(3)拟上市地是否与企业的行业地位和定位相适应;
(4)拟上市地是否为企业主要业务和核心客户所在地,当地投资者对企业的认同度;
(5)上市成本(包括初始上市成本以及后续维护成本)、上市所需时间;
(6)拟上市地的地理位置(往来交通时间成本)、文化背景、上市标准等;
(7)企业上市后的监管成本和监管环境等。
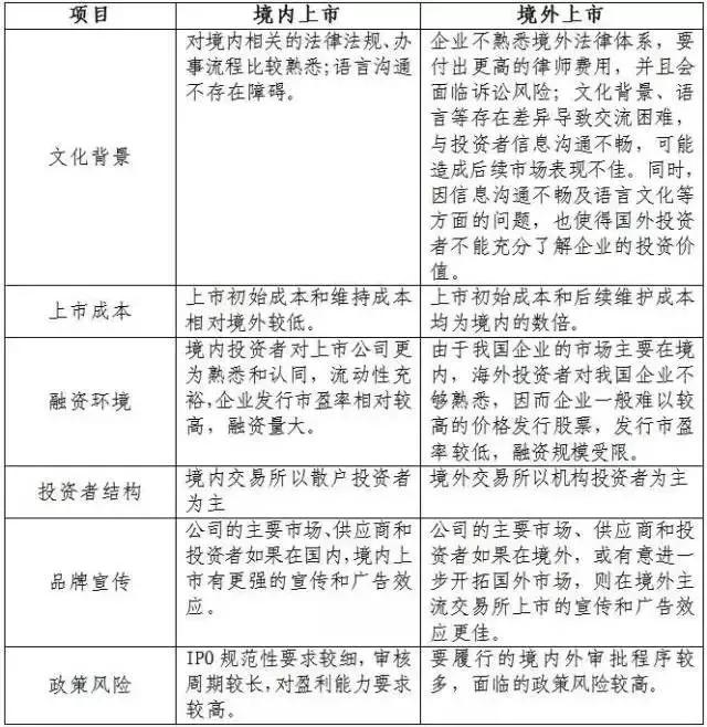
境内外上市有何差异?
企业选择在境内或者境外上市,应视各自具体情况而定。一般来说,企业在境内或者境外上市主要存在如下差异:

本文 炒股网 原创,转载保留链接!网址:http://wwww.zzmrw.com/post/1176.html
本文由[炒股网平台名称]原创撰写,数据来源[注明数据平台如Wind/同花顺],文中观点仅代表个人分析。未经书面授权,禁止任何形式的转载、洗稿或截取部分内容使用。对于侵权行为,本平台将保留法律追诉权及要求赔偿的权利。











