期权交易选实值期权合约就能稳赚?到期时投资者要注意啥
<{炒股网}>期权交易选实值期权合约就能稳赚?到期时投资者要注意啥{炒股网}>
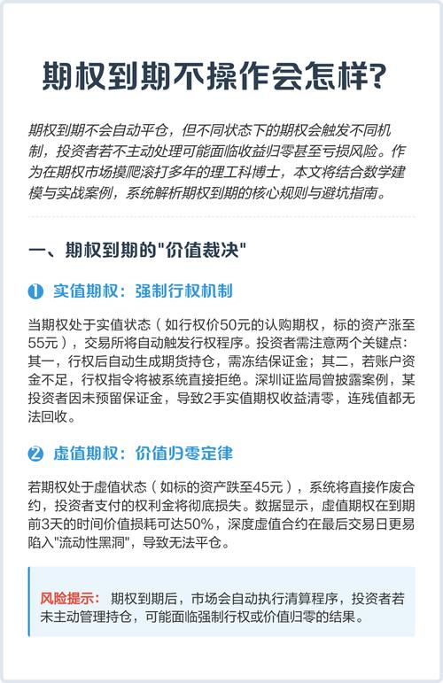
期权只要选择实值期权合约就能稳定收益吗?尊敬的读者们,今天我们要探讨一个备受投资者关注的话题——期权交易有平值,实值和虚值,在期权投资中,选择何种类型的期权合约一直是投资者关注的焦点,特别是在期权交易中,今天来说说实值期权。
期权交易中实值期权是什么意思?
在期权交易中,实值期权是指具有内在价值的期权。
内在价值是指如果立即行权,期权买方可以获得的收益。对于看涨期权来说,如果标的资产的当前市场价格高于期权的行权价格,那么该看涨期权就是实值期权。
对于看跌期权而言,如果标的资产的当前市场价格低于期权的行权价格,该看跌期权就是实值期权。
实值期权在期权交易中有以下特点:
1、权利金相对较高,因为其具有内在价值;
2、随着标的资产价格向有利方向变动,实值程度可能加深,收益也会相应增加,但同时也面临时间价值损耗等风险。

期权只要选择实值期权合约就能稳定收益吗?
虽然实值期权在标的资产价格上涨时表现稳健,但投资者仍需注意市场情绪、宏观经济数据、政策变化等因素对期权价格的间接影响。此外,在期权交易中,波动率是一个不可忽视的重要因素。Vega是衡量隐含波动率对期权价格影响力的指标,隐含波动率与期权价格正相关,且波动率变化对平值合约的影响力最大。
在一定情况下,波动率对期权价格的影响力会超越标的价格涨跌的影响力。
例如,在期权交易中,“沽购双杀”的现象就可以用Vega来解释。当市场波动率大幅下降时,即使标的资产价格上涨期权交易选实值期权合约就能稳赚?到期时投资者要注意啥,虚值期权的价格也可能普遍下跌超过30%,导致投资者面临较大损失。而实值期权虽然波动率影响力较小,但在极端市场情况下,仍可能受到波动率变化的影响。


选择期权合约有哪些注意事项?
1、价格衰减的速率
虚值合约的衰减速率是最为迅速的,合约越是虚值,其价格就越早趋近于零。虽说虚值合约的杠杆最高,然而倘若没有较大的行情,持有深度虚值合约都是不划算的。
2、慎重购入深实值、深虚值
买入深实值期权,需要支出高昂的权利金成本,杠杆作用相当有限。在标的证券价格出现有利变化时,投资深实值期权的收益率相对较低;当标的证券价格产生不利变化时,深实值期权的处境更为糟糕期权交易选实值期权合约就能稳赚?到期时投资者要注意啥,其价格会大幅下挫,投资者会遭受较大的亏损。
3、杠杆性
杠杆性指的是标的物的价格与权利金成本的比值。杠杆越高的合约买入成本越低,在有重大行情的时候,高杠杆的合约的波动是极大的,有时甚至能够达到百倍以上,因而我们在预计有重大行情出现时,可以买入高杠杆的合约。
期权合约是什么意思?
期权合约是一种协定,能够给予交易者在特定日期之前或者某个指定日期以预先设定的价格买入或卖出资产的权利。这听起来尽管与期货合约有些相似,但是购买期权合约的交易者并非一定要对其头寸进行结算。
期权合约要素:
合约标的物:期权合约的标的物能够是股票、商品、指数等等,买方在期权到期日能够依照合约的约定以行权价格购入或售出标的物。
到期日:期权合约的到期日为买方在此日期之前必须行使权利的最后期限。
行权价格:期权合约明确了买方能够在到期日以指定的价格购买或卖出标的物的权利。
最后,以上观点仅供参考,不做为买卖依据实值认沽期权在到期时投资者,盈亏自负。市场有风险实值认沽期权在到期时投资者,投资需谨慎。
本文 炒股网 原创,转载保留链接!网址:http://wwww.zzmrw.com/post/1611.html
本文由[炒股网平台名称]原创撰写,数据来源[注明数据平台如Wind/同花顺],文中观点仅代表个人分析。未经书面授权,禁止任何形式的转载、洗稿或截取部分内容使用。对于侵权行为,本平台将保留法律追诉权及要求赔偿的权利。











