办储蓄卡就是借记卡?别被银行问懵,搞错可能多花钱
<{炒股网}>办储蓄卡就是借记卡?别被银行问懵,搞错可能多花钱{炒股网}>

去银行办卡时,不少人都会被柜员的一句“办哪种借记卡”问懵,心里直犯嘀咕:我明明要办储蓄卡,怎么又出来个借记卡?还有人办卡后发现,自己的卡不仅有转账额度限制,还莫名被扣了小额管理费,回头才发现是没分清储蓄卡和借记卡的门道,选错卡种踩了坑。
生活中九成以上的人都有个认知误区:觉得储蓄卡和借记卡是两种不同的卡,办卡时会纠结选哪个,殊不知这是对银行卡分类的误解,而这种误解不仅会让办卡过程多走弯路,还可能因为选错账户类型、没搞清收费规则,白白花了冤枉钱,甚至影响资金的正常使用。
结合2026年央行最新的银行卡管理规定和各大银行的收费政策,今天就用大白话讲清储蓄卡和借记卡的核心关系,以及办卡时必须搞清的账户分类、收费规则、开户要求,全程无专业术语,看完再去银行办卡,再也不会踩坑,更不会多花一分冤枉钱。
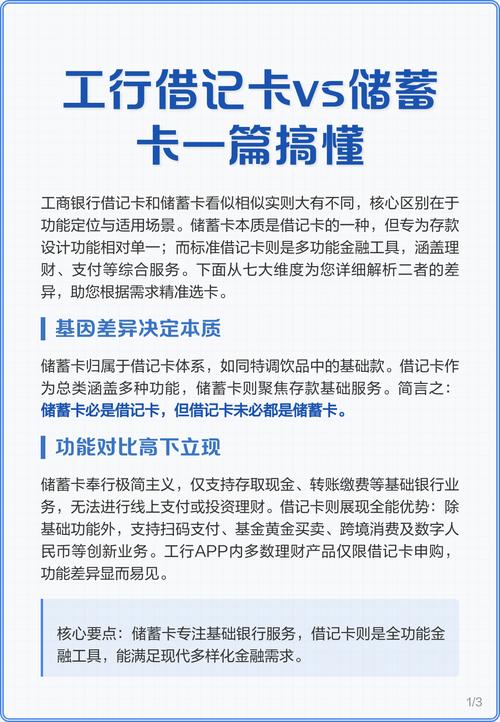
先搞懂核心关系:储蓄卡就是借记卡,只是叫法不同
很多人办卡时的纠结,根源都是没弄明白储蓄卡和借记卡的定义,其实从央行的官方规定来看,储蓄卡就是借记卡的一种,二者并非对立的两种卡,借记卡是官方统称,储蓄卡是民间通俗叫法,这是最核心的知识点,记牢这一点,办卡第一步就不会踩坑。
根据中国人民银行1999年施行并沿用至今的《银行卡业务管理办法》,银行卡分为信用卡和借记卡两大类,信用卡具备透支功能,而借记卡没有透支功能,所有资金操作都基于卡内自有存款,这是借记卡和信用卡最本质的区别。
而借记卡又被细分为转账卡、专用卡、储值卡三类,其中转账卡就是我们日常说的储蓄卡,具备转账结算、存取现金、消费支付三大核心功能,也是普通人去银行办卡时最常选择的类型;专用卡是针对特定场景使用的借记卡,比如社保专用卡、公积金卡;储值卡则是预付钱包式的借记卡,多用于小额消费,日常使用极少。
简单来说,我们平时去银行办的、用来存钱取钱转账的储蓄卡,本质上就是借记卡,柜员问“办借记卡还是信用卡”,其实就是问“办不能透支的储蓄卡,还是能透支的信用卡”,搞懂这个称呼上的区别,就不会再被银行的专业术语绕晕,也不会在办卡时选错核心卡种。
办卡真正的关键:选对一类/二类/三类账户,别被额度限制坑了
搞懂储蓄卡和借记卡的关系后,办卡的真正核心难点,其实是选对借记卡的账户类型。2016年央行就全面推行了个人银行账户分类管理制度,将借记卡分为Ⅰ类、Ⅱ类、Ⅲ类账户,2026年的新规也延续了这一制度,并且对各账户的使用规则、开户要求做了进一步细化。
很多人办卡后发现卡不能大额转账、不能取现金,并非卡种选错了,而是账户类型选得不对,同一自然人在同一家银行,只能开立一个Ⅰ类户,Ⅱ、Ⅲ类户数量不受限,三类账户功能、额度天差地别,办卡时要根据自己的使用需求选择,千万别瞎选。
Ⅰ类户:全功能主账户,日常资金往来首选
Ⅰ类户是借记卡的全功能账户,相当于个人的“金融金库”,存款、转账、消费缴费、购买理财产品、存取现金等所有金融业务都能办理,且使用额度、交易金额没有任何限制,是普通人日常资金往来的核心账户。
开户要求:2026年央行新规明确,Ⅰ类户必须本人到银行柜面办理,且需要现场核验身份,同时要提供真实的办卡用途证明,比如上班的带劳动合同、大学生带学生证、退休人员带养老金领取证明,异地办卡还需要提供居住证、租房合同等稳定居住证明,材料不全无法办理。
适用人群:所有普通人的主账户办理,用来发工资、存大额存款、办理房贷车贷、大额转账等核心金融业务,一家银行只能办一个,务必妥善保管。
Ⅱ类户:限定额度副账户,理财消费备用首选
Ⅱ类户是限定额度的辅助账户,相当于个人的“金融钱包”,能办理存款、购买理财产品、限定金额的消费和缴费支付,但单日累计支付额度不超过1万元,且默认不能存取现金、不能向非绑定的Ⅰ类户以外的账户转账。
如果需要通过Ⅱ类户办理现金存取、向非绑定账户转账,需要本人到银行柜面完成身份二次核验,核验后日累计限额合计1万元,年累计限额合计20万元,额度仍有明确限制。
开户要求:可通过银行自助机具、手机银行、网上银行等电子渠道办理,无需到柜面,只需完成实名认证即可,2026年新规取消了部分银行的二类户开户工本费,办理更便捷。
适用人群:用来做日常小额消费、购买互联网理财产品、接收小额转账,也可作为主账户的备用账户,比如绑定手机支付、网购平台,避免主账户资金面临网络支付风险。
Ⅲ类户:小额支付迷你账户,快捷支付专属
Ⅲ类户是专门用于小额快捷支付的账户,账户余额不得超过2000元,仅能办理限定金额的消费和缴费支付,不能办理存款、转账、购买理财产品等其他业务,也没有实体银行卡,多为电子账户形式。
开户要求:全程可通过手机银行、网上银行办理,实名认证即可,开户无任何费用,是三类账户中办理最便捷的。
适用人群:专门用来绑定闪付、免密支付、各类小额缴费平台,比如公交地铁、水电煤缴费、小额网购,2000元的余额上限能最大限度降低支付被盗、账户被冒用的资金损失。
简单总结三类账户的使用逻辑:一家银行办一个Ⅰ类户当主账户,再根据需求办1-2个Ⅱ类户当备用账户,Ⅲ类户绑定小额支付,这样既不影响资金的正常使用,又能通过账户分类降低资金风险,这是2026年办卡的最优选择。
办卡避坑重点:搞清收费规则,别被小额费用薅羊毛
除了选对账户类型,办卡时最容易被忽略的就是银行卡的收费规则,很多人办卡后会被扣除年费、小额账户管理费,觉得是银行乱收费,其实是没搞清各大银行的免费政策,2025年以来,国有大行和股份制银行都开启了借记卡“免费浪潮”,只要搞懂规则,就能免掉这些费用,不用多花一分冤枉钱。
根据2025年8月最新的银行收费政策,全国16家主流国有大行和股份制银行的借记卡收费,主要分为“全免”和“部分减免”两类,核心收费项目就是年费和小额账户管理费,没有其他隐形收费,办卡时问清银行的免费政策,就能轻松避坑。

9家银行全免年费+小额账户管理费,办卡无成本
目前招行、中信、光大、浦发、浙商、民生、华夏7家股份制银行,以及中国银行、邮储银行2家国有大行,已经全面取消了借记卡的年费和小额账户管理费,不管卡内余额多少,都不会被扣费,这类银行办卡全程无资金成本,是性价比之选。
其中中国银行2022年就取消了10元年费,邮储银行2021年取消了每季度3元的小额账户管理费,招行2025年4月起全面取消两类费用,这类银行的借记卡,哪怕是长期不用的低余额账户,也不会产生任何费用,不用担心里程碑扣费。
7家银行部分减免,满足条件就能免费用
工行、农行、建行、交行4家国有大行,以及交行、广发、平安3家股份制银行,目前实行部分减免政策,年费和小额账户管理费并非全免,但只要满足简单条件,就能享受免费待遇,办卡时只需向柜员说明“申请免年费和小额账户管理费”,即可办理。
1. 工行、农行、建行、交行:年费每年10元,小额账户管理费按季度收取,工行季度日均存款不足300元扣3元,建行300-500元(按分行定)扣3元,交行500元以下扣3元;同一银行的唯一一张借记卡,可申请免年费和小额账户管理费,这是央行的统一规定,银行必须执行。
2. 广发银行:免年费,季度日均存款低于500元浦发银行不让办储蓄卡,每季度扣3元小额账户管理费,申请唯一账户免费即可免除。
3. 平安银行:免年费,月日均金融资产低于1000元,每月扣2元小额账户管理费,同样可申请唯一账户免费免除。
这里要强调一个核心避坑点:每个人在每家银行,都能申请一张借记卡免年费和小额账户管理费,这是央行的硬性规定,银行不会主动告知,办卡时一定要主动提出,否则会被默认扣费,白白花了冤枉钱。
另外,2026年央行新规明确,所有银行都取消了借记卡的开户工本费、挂失补卡费,办卡、补卡都不用再花工本费,这也是办卡时可以确认的,避免银行违规收费。
2026年办卡最新要求:备好材料别白跑,这些规则必须遵守
2026年2月16日办储蓄卡就是借记卡?别被银行问懵,搞错可能多花钱,央行联合八部门出台的《反洗钱特别预防措施管理办法》正式施行,对借记卡的开户流程、材料要求做了新的规范,很多人去银行办卡被拒绝,并非资质不够,而是材料没备齐,搞清2026年的最新开户要求,能避免白跑一趟,办卡更顺利。
新规的核心要求是本人办理、材料齐全、用途真实,所有要求都有明确的法律依据,并非银行随意设置的门槛,主要针对Ⅰ类户的开户,Ⅱ、Ⅲ类户电子渠道办理,材料要求相对简单。
办Ⅰ类户必备3类材料,缺一不可
1. 核心身份证明:内地16岁以上居民带有效期内的实体身份证,电子身份证、复印件无效;未满16岁需监护人陪同,带孩子户口簿/身份证、监护人身份证、出生证明(监护关系证明);军人带部队证件+军人保障卡;港澳台居民带往来内地通行证+境内居住证明;外籍人士带护照/永久居留证。
2. 真实用途证明:这是2026年新规的重点办储蓄卡就是借记卡?别被银行问懵,搞错可能多花钱,办卡必须说明真实用途并提供证明,上班的带劳动合同/单位工作证明;自由职业者带纳税证明/网店营业执照;大学生带学生证+在读证明;退休人员带退休证/养老金领取证明;还房贷、交社保的带相关合同/缴费记录。
3. 辅助证明(异地办卡必备):本地办卡可选择性携带,异地办卡必须带,包括社保卡、医保卡、驾驶证、居住证、水电煤缴费单、租房合同等,证明自己在当地有稳定的工作或居住地址,审核更快。
办卡的3个硬性规则,违反直接被拒
1. 本人亲自办理:Ⅰ类户开户、大额转账、大额取现必须本人办理,不能委托他人,银行会现场进行人脸识别+证件真伪核查,确认是本人意愿;
2. 账户数量合规:同一人在同一家银行,只能开立一个Ⅰ类户,已有Ⅰ类户的,要么注销旧卡,要么改办Ⅱ类户,无法再办新的Ⅰ类户;
3. 用途如实说明:办卡时要如实告知银行办卡用途浦发银行不让办储蓄卡,不能隐瞒,更不能用账户从事洗钱、诈骗等违法活动,否则会被限制账户功能,甚至承担法律责任。
如果办卡时被银行拒绝,大概率是这三个原因:材料不全、账户数量超限、异地办卡无稳定居住/工作证明,补充材料或注销旧卡后,即可正常办理;若材料齐全仍被无理拒绝,可要求银行出具书面拒绝说明,也可拨打12363金融消费者权益保护热线投诉。
办卡避坑终极总结:记住这5点,再也不会多花冤枉钱
去银行办储蓄卡(借记卡),其实不用纠结复杂的专业术语,也不用怕踩坑,只要记住这5个核心要点,就能轻松办卡,既不会选错账户类型,也不会多花一分冤枉钱,全程高效又省心:
1. 核心认知:储蓄卡就是借记卡的一种,办卡时柜员问“借记卡还是信用卡”,选借记卡就是选储蓄卡,无透支功能,资金更安全;
2. 账户选择:一家银行办一个Ⅰ类户当主账户,办1-2个Ⅱ类户当备用账户,Ⅲ类户绑定小额支付,账户分类使用,降低资金风险;
3. 收费避坑:办卡时主动向银行申请“唯一借记卡免年费和小额账户管理费”,这是央行规定,银行必须执行,9家主流银行已全面免费;
4. 材料备齐:2026年办Ⅰ类户必须带实体身份证、用途证明,异地办卡带辅助居住/工作证明,避免白跑一趟;
5. 合规办理:必须本人到柜面办Ⅰ类户,如实说明办卡用途,同一银行只能有一个Ⅰ类户,违规要求会直接被拒。
银行卡是我们日常金融生活的基础,办卡时多花几分钟搞清规则,就能避免后续的各种麻烦,不用再为额度限制、莫名扣费烦恼。其实银行的各类规定并非刻意为难人,而是为了保障资金安全,只要我们按规办理、按需选择,就能让银行卡真正为自己服务,再也不会因为不懂规则而吃亏。
本文 炒股网 原创,转载保留链接!网址:http://wwww.zzmrw.com/post/2193.html
本文由[炒股网平台名称]原创撰写,数据来源[注明数据平台如Wind/同花顺],文中观点仅代表个人分析。未经书面授权,禁止任何形式的转载、洗稿或截取部分内容使用。对于侵权行为,本平台将保留法律追诉权及要求赔偿的权利。










