万亿市场前景下的房地产资产证券化底层资产及REITs介绍
<{炒股网}>万亿市场前景下的房地产资产证券化底层资产及REITs介绍{炒股网}>
超过万亿的巨大市场前景,房地产资产证券化作为化解房地产库存的一个重要途径而被中央文件所提及,让众多资本机构觊觎这个万亿海洋。
房地产资产证券化的底层资产主要包括两方面:
1、不动产,即我们经常提到的REITs或者是类REITs;
2、债权,债权又分为既有债权和未来债权。
一、房地产投资信托(REITs)
1、什么是REITs?与我们通常讲的类REITs产品有什么区别?
简单讲,REITs好比房地产的IPO,一般都是将房地产或持有房地产的项目公司股权装入特殊目的载体,以房地产租金以及房地产变现收入(包括房地产的增值收益)作为投资者本息收入的主要来源。以特殊目的载体是公司为例,投资者投资了REITs份额,相当于投资了一家只拥有房地产资产并以持有房地产为业的公司(各国对REITS持有房地产的比例要求不同,一般至少要求高于70%以上)。在这个架构下,REITs投资者可以真正分享房地产的增值收益,而并非是固定收益类产品或是融资主体通过一定期限实现融资需求后回购房地产。
在国际市场上,一般都要求REITs上市,也就是说一支真正的REITs在二级市场交易非常活跃。我们常常说的类REITs产品主要是以房地产租金支撑产品的利息,但是无法覆盖产品的本金;如果REITs产品流动性非常强的话,本金偿付问题就不那么突出,就像股票一样,是可以通过二级市场交易来提供流动性支撑。另一方面,持有REITs份额,就相当于持实质上有了房地产,如果房地产涨幅巨大,那么在短短的几年时间内投资者获得的收益可能就实现本金回收了;反之,一个真正的REITs,本金偿还也需要靠房地产自身的处置实现。
2、关于REITs的结构
标准REITs所采取的结构包括公司、信托以及合伙等。其中,信托方式对我国比较具有借鉴意义。比如新加坡、我国台湾地区以及香港地区,都采用了信托结构。下面是香港REITs的典型框架图:

结构非常简单清晰,采用管理人和受托人的双受托制度,并以募集资金收购持有房地产的项目公司股权;同时,聘请物业管理人对房地产进行管理,包括租赁推广以及房地产的日常维护。正因为REITs投资者的利益与房地产自身的价值和租赁情况息息相关,那么对REITs来讲,物业管理就尤为重要,这也是各国各地区立法的重点。物业管理制度从各国各地区立法例来看,一般包括外部管理和内部管理,两种方式各有优劣
3、关于我国的REITs试点
2008年时我国REITs试点呼声很高,但当时操作REITs确实存在一些法律的和其他方面的实际难题:
首先,就是税收问题。做REITs的税收成本还是比较高的。
其次,是法律制度问题。
信托型REITs,意味着在信托设立时需要将房地产直接设立信托。根据我国《信托法》第10条规定,以不动产设立信托的,不办理信托登记,信托不产生效力。这就要求我国出台信托登记制度。住建部在当时牵头研究了全国统一性的信托登记制度,但却因种种原因没有正式出台。天津市的试点做法是在房地产登记簿上记载信托登记的相关要素以完成信托登记,这在后来也得到了住建部的认可。
除此以外,还有两个问题:
第一,2013年修订之前的《公司法》关于30%的货币出资配比的规定,即设立公司时,货币出资应至少占比30%。REITs资产在重组过程中,一般都会把拟入池的房产和原始权益人其他的资产隔离开来,单独由一个项目公司持有。实物资产物业价值非常高,如果严格按照2013年公司法修订之前的30%货币配比规定,资产重组环节成本就过高了。2013年《公司法》修订后,删除了原有的30%货币配比要求。现在,物业重组时,企业只需要拿少量资金就可以把公司设立起来,再以物业作为实物出资装入项目公司。
第二,REITs的法律依据。第一种方案是制定专门的REITs CODE,但需要国务院批准,时间表不确定。第二种方案是在我国现有的法律制度体系下推出REITs,比较接近的就是证券投资基金。但《证券投资基金法》将基金的投资范围限定为证券,不包括未上市公司股权。《证券投资基金法》在2012年12月修改(2013年6月1日施行)后,虽然增加了非公开募集基金,并明确“非公开募集基金财产的证券投资,包括买卖公开发行的股份有限公司股票、债券、基金份额,以及国务院证券监督管理机构规定的其他证券及其衍生品种”;但其下位法——2014年8月21日出台的《私募基金监督管理暂行办法》,对私募基金的投资范围明确规定可以包括股权以及投资合同约定的其他投资标的;也就意味着私募基金可以投资于未上市企业的股权。但由于《证券投资基金法》投资范围仍为证券,因此,通过私募基金直接实现公募化尚有难度。从目前看,公募REITs的推出还有赖于专门的REITs法规的出台。
二、类REITs产品
可开展不动产证券化的市场和途径主要有以下几种:
第一种,是交易商协会的资产支持票据,房信集团从REITs试点到最终落地的就是资产支持票据,目前协会正在积极推进信托型ABN的试点,只要能解决信托登记问题,这就是一个很好的REITs试点载体;
第二种,是保监会的不动产资产支持计划,中伦律所为招商地产做过类似产品。
第三种,也是今天的重点——专项计划。证券化的原理都是一样的,如果了解了专项计划的模式,其他证券化品种也就比较好理解。
证券化项目,首先需要关注基础资产(如果是信托结构,此处指的是底层资产)。基础资产是什么?基础资产有什么特征或风险;针对这些特征或风险,是否需要设置特别的交易安排或解决方案?
1、 可证券化的不动产
不动产是大众都比较了解的一类资产类型。法律上可证券化的不动产,
首先,要求权属清晰,没有争议。
第二,要求可转让:主要指不存在转让限制、不涉及查封等司法强制执行程序、土地性质一般是出让土地而不是划拨地,如果是划拨用地,转让则需要经过特殊程序会比较麻烦。
第三,也是大家非常关心的问题,存在抵押的房地产是不是就不能做(抵押给计划管理人的除外)?
根据《证券化业务管理规定》,基础资产不得附带抵押、质押等权利负担,但通过专项计划相关安排,在原始权益人向专项计划转移基础资产时能够解除相关权利负担的除外。专项计划转移基础资产时的解除安排,一般可以采取如下方案:基础资产(或底层的房地产)的抵押权人同意全部提前清偿债务,基础资产买卖合同中约定原始权益人将取得的募集资金中相当于原有抵押担保项下债务金额的资金直接划付至抵押权人指定账户。当清偿完毕抵押权人的债务时,债权消灭,抵押权随即消灭债务证券收益比较,基础资产(或底层资产)的抵押负担即解除,抵押权注销登记只是手续问题。
2、 类REITs产品的主要交易安排
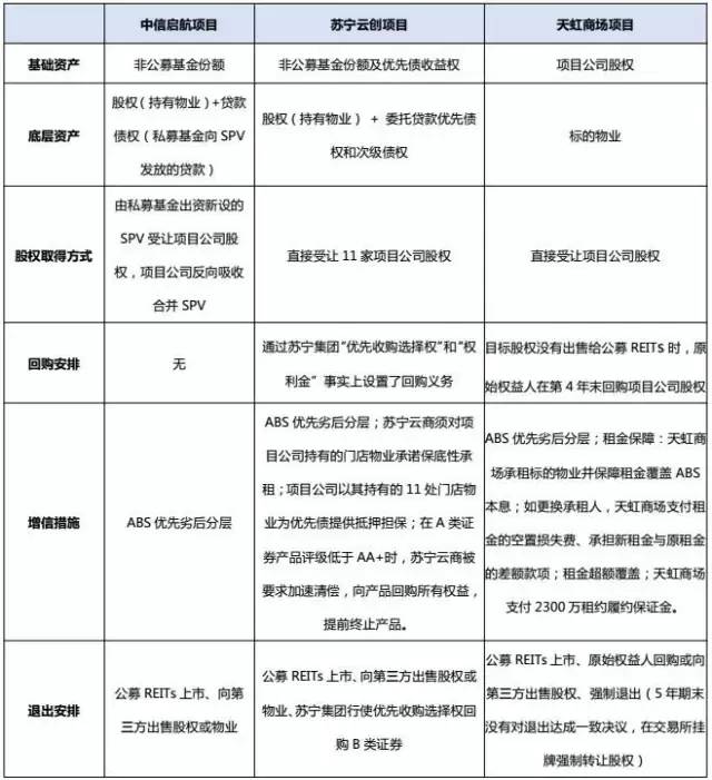
中信启航、苏宁云创和天虹商场,是大家比较熟悉且有代表性的项目。主要交易结构可以分为以下几个方面来看:不动产如何重组构建基础资产(包括底层资产的重组和基础资产的构建)、如何实现投资者固定投资利益兑付、如何实现退出。
不动产重组(底层资产的构建),主要是如何将房地产装入项目公司(已独立成立项目公司持有物业的除外),同时再加上税务筹划的考虑。基础资产的构建与转让:就专项计划基础资产的构建,启航和苏宁都增加了私募基金环节,专项计划基础资产主要为私募基金份额;而天虹商场项目的基础资产是直接持有的项目公司股权。这一部分公司法律修改后,法律问题相对较为简单,主要涉及税的问题。
关于投资者固定投资收益保障部分:中信启航在结构中做了债性安排,比较明显。苏宁云创项目除了优先债和次级债结构外,还有权利金的安排;而天虹项目,虽然结构中仅出现股权,但对房地产租金进行了保障性安排,主要包括:
(1)天虹商场承租标的物业并保障租金覆盖ABS利息;
(2)如更换承租人,天虹商场支付租金的空置损失费、承担新租金与原租金的差额款项;
(3)天虹商场支付2300万租约履约保证金等;实质上通过保障底层的租金收入确保股权分红以最终兑付投资者固定收益。
关于退出安排,主要包括上市、向第三方出售和回购等方式。
以下是三个项目的比较:

三、物业租金证券化
1、物业租金及其特点
(1)物业租金的特点
物业租金,指租赁合同项下的债权。租赁的方式可以整租也可以散租,租赁的方式包括直租和转租等。租赁债权的特点包括受限于租赁期限、债权的持续形成有赖于业主持续地提供租赁物业以及租赁双方均享有法定的租赁合同解除权等。因此,租赁债权实现与原始权益人的破产隔离较为困难,除非将租赁物一并转让给特殊目的载体。
其中,常遇到的问题是既有的租赁期限与产品的规模和期限往往不能完全匹配。比如租赁合同两年,租金收入1亿,如果只发行1亿则规模则太小,那是否可以将未来10年甚至20年(根据合同法的规定,租赁期限最长的是20年)的租赁债权都一并转让?抽象出一般的法律问题,就是未来债权证券化的问题,酒店经营收入等都涉及这个问题。
(2)未来债权证券化的问题
未来债权又可分为没有基础法律关系的未来债权和有基础法律关系的未来债权。以贷款债权为例:比如银行与企业已签订《借款合同》且该合同已生效,但银行尚未实际发放贷款,银行只能在发放贷款后才享有贷款债权,这是有基础法律关系的未来债权。银行在未来经营活动中可能与其他企业签订《借款合同》并发放贷款,从而享有贷款债权,这是无基础法律关系的未来债权,又称之为纯粹的未来债权。
就租赁合同来看,业主在未来经营活动中可能不断地与承租人签订新的《租赁协议》,履行该等协议,并享有租金债权。这也是没有基础法律关系的未来债权。纯粹的未来债权的特点是债务证券收益比较,没有现时存在的任何权利(包括期待权),其权利的产生时间、数额、行使方式等均处于不确定状态,仅能根据转让方的业务范围、历史经营数据、市场环境等因素预测将来可能产生的债权类型、债权数量。那么纯粹的未来债权是不是可以证券化呢?
从各国立法例中关于基础资产含义的界定来看,未来债权的可转让性已为国际社会广泛接受,国际上目前普遍倾向于将证券化基础资产界定为“债权”,且同时包括既有债权和未来债权。那在我国是否可以?
在我国证券化一般包括基础资产的买卖和信托两种模式,都需要考虑以下几个条件:
(a)可转让;
(b)特定化,明确买卖标的或实现信托财产确定;
(c)是委托人/原始权益人合法享有的财产或财产权利。
有一种观点认为,纯粹的未来债权其债权权利尚未现时的存在,也没有权利存在的依据,即未来债权是一种现时不存在的权利。我个人认为,纯粹的未来债权是否可以证券化还有待进一步探讨,需要具体问题具体分析。但不管如何,纯粹未来债权的特点很清楚,是一种不确定性较大的权利,是依赖于原始权益人日常经营的权利,无法实现与原始权益人的破产隔离。因此,在交易结构设计的时候,就需要正视这些风险,并使得这些风险得以防范和控制。
2、结构安排
对于既有债权的租金收入,可以选择基础资产(即租金债权)转让给专项计划的简单结构。如果涉及到未来债权,更简单的方式,可以采用双SPV模式,即委托人将信托资金委托给信托公司设立信托并取得信托受益权,信托资金用于向融资方发放信托贷款,而形成的信托受益权作为基础资产转让给专项计划。此时,专项计划所取得基础资产对应的底层资产是信托贷款,信托贷款是实实在在的债权,没有任何争议;未来债权将作为贷款债权的主要还款来源,并可以将未来债权进行质押担保。当然采用这个结构仍然要符合《资产证券化监管问答(一)》的要求:“以单一信托受益权为基础资产…应当依据穿透原则对应和锁定底层资产的现金流来源,同时现金流应当具备风险分散的特征。无底层现金流锁定作为还款来源的单笔或少笔信托受益权不得作为基础资产。”
四、酒店宾馆收入证券化
酒店宾馆收入主要包括酒店客房收入、酒店餐饮、娱乐设施等经营收入,是典型的纯粹的未来债权,双SPV结构最为适合。此外,重点可以关注如下两点:
1、酒店运营存在不同的管理模式,委托经营模式或是租赁模式等,需要重点关注酒店收入的分成机制以及以酒店收入或相关权益转让是否存在限制等问题。
2、酒店经营收入并非净现金流,因此如果将某个酒店未来几年的经营收入做证券化,还需要考虑酒店运营成本的安排,只有酒店的运营支出正常,酒店的经营收入才会正常的产生。可以安排由原始权益人另行承担涉及入池资产部分的酒店运营成本,或是以酒店净收入作为底层资产再配合有效的账户监管机制。
五、物业费证券化
物业费是指提供物业服务的物业公司依据物业合同向业主(一般多适用于住宅物业)或承租人(一般多适用于商业、办公、仓储等地产)收取的物业服务费(还可以包括停车管理服务费用等,视物业合同而定)。

1、 住宅物业费
住宅物业,在业委会成立之前,尚未售出的房屋适用开发商和物业公司签署的物业管理合同(“大合同”),已售出的房屋可以适用小业主与物业公司单独签署的物业管理合同(“小合同”);而在业委会成立之后,业委会(代表小业主)可以与物业公司签署正式的物业合同,前期签署的物业合同(指大合同和小合同万亿市场前景下的房地产资产证券化底层资产及REITs介绍,统称为前期物业合同)被终止或被该正式物业合同所承继。
如果基础资产选择的是住宅类前期物业合同,由于前期物业合同往往为无固定期限合同,在业主委员会成立并签署正式物业合同后,前期物业合同即终止,因此将导致专项计划设立时所受让的前期物业合同对应基础资产灭失,除非前期物业合同聘请的物业公司同时被业委会承继。对此,可以将发生前述情形的基础资产界定为不合格基础资产,并要求物业公司(作为原始权益人)承担不合格基础资产赎回义务或者进行置换;如果获得赎回价款,则可以循环购买新的基础资产入池。
2、 非住宅物业费
非住宅物业管理合同,由承租人与物业公司签署的情形比较常见。因此,与业主签署的物业合同相比,该类物业合同的稳定性将受到承租人退租和租赁期限的影响。此外,非住宅的项目物业合同未完成备案的现象较多,虽然不影响物业合同的效力,但如果资产池普遍存在该问题,存在物业公司因此受到行政处罚的风险,建议就此提前与交易所、报价系统进行及时沟通。
六、购房尾款证券化
1、购房尾款的类型

购房尾款一般可分为按揭型购房尾款和非按揭型购房尾款。

按揭型购房尾款,是指开发商对购房人享有的购房尾款债权,购房人指示贷款银行以按揭贷款向开发商支付尾款;从购房流程上看,即上图第⑤序号所列部分。

非按揭型购房尾款为开发商对购房人享有的购房尾款债权,购房人直接以自有资金支付的购房尾款;从购房流程上,即上图第④序号所列部分。
2、购房尾款的特点
(1)购房款销售收入被监管问题
一般开发商因申请银行或信托等融资而将购房销售收入(包括购房尾款收入)做了账户监管安排。不同银行、信托公司签署的账户监管合同各有不同,但一般均要求购房销售收入进行专款专用,优先用于偿还融资款以及房地产开发建设。如果开发商将购房尾款债权进行转让,那么销售收入就作为专项计划资产,进而可能违反账户监管合同的约定。
第二,监管账户的资金流出如果将影响融资款的偿还,或在特定销售收入的归集期,监管账户的资金流出将会受到监管和限制。因此,如果存在上述情形的账户监管约定,我们建议开发商就购房尾款债权的转让能够取得在先融资项下债权人的同意。
第三,如果开发商将购房销售收入做了质押担保,那么在取得金融机构等质权人同意后可以将募集资金用于提前偿还融资款以解除权利负担。
(2)购房尾款债权合同的双务性问题
购房尾款所对应的购房合同在法律性质上属于双务合同。该类双务合同与贷款合同的区别在于,银行在放款完毕后,其主要义务均履行完毕;而购房合同中,开发商作为原始权益人收取购房尾款的先决条件是其在购房合同项下的义务,主要是指交付符合约定质量和面积的房屋等均得到适当履行;在购房款入池时开发商的义务一般均尚未履行完毕。
因此,购房合同呈现出如下特点:
(a)如果物业最终未建成,则银行可能因此不同意发放贷款;
(b)如开发商最终无法交付房屋,购房人有权拒绝支付尾款,并向开发商主张违约责任;
(c)专项计划设立后,因购房面积或质量存在争议等因素,购房人对购房尾款的足额支付存在主张扣减或减免应付款项的权利等将导致购房款不能按预测回收;
(d)其他因素导致按揭银行不予以发放或不足额发放按揭贷款或购房者违约未能以自有资金进行支付等情形。
因此,在交易结构上除了循环购买或不合格资产赎回机制外,一般要求原始权益人或相关主体对投资者的本息兑付提供差额支付承诺在一定程度上弥补上述风险。
七、房地产资产证券化样本——长租公寓
长租公寓按照其空间和管理的统一性情况,分为集中式和分布式。
集中式长租公寓,即租赁平台通过收购或租赁的模式取得项目整体的管理权(通常为整栋万亿市场前景下的房地产资产证券化底层资产及REITs介绍,或整栋中的几层),统一进行改造后出租的一种租赁公寓模式。
分布式长租公寓,即租赁平台从分散的房东手中取得房源,经过标准化改造或装修后,统一出租管理的一种租赁公寓模式。
从特征上来看,两种管理方式有所差异,在房源获取、物业性质、产品服务、出租方式及目标客户上均有所特征区别。
1、集中式长租公寓模式
(1)整体模式
在房源获取与出租上,集中式长租公寓房源以商业的酒店式公寓或工业改造房为主,也有部分来自原有快捷酒店的改造,房源本身或有了较好的隔间或分段,或比较方便做出隔间。在出租方式上,一般都整间整套出租,由于房间之间相互影响较小,一般最多可允许两人同住。
在服务方面,由于整栋或整层进行管理,通常可以利用公共空间提供公共服务,包括茶吧、放映厅、台球室、健身房及举办社区活动等(高端公寓则公共服务更为高端,比如泳池、会客厅、酒廊等)。



在市场方面,有高端服务式公寓如雅诗阁,不过更多是面向年轻客户的中端产品,如常见的都市白领、创业人群等。他们热爱社交、喜好现代生活方式,集中式公寓所提供的公共空间、社交环境、家政保洁等服务正中其需求。
在资金运作上,可进行持有,也可进行租赁。持有方式中主要以基金等方式持有,企业自己持有资金沉淀太大,一般较少采取。
租赁方式则更多被大部分长租公寓品牌商所采用,这种方式前期投入较少,而且更易扩张,是目前市场上中底端长租公寓扩张的主要方式。企业一般与持有者签订5-10年的租约,按照租金上涨水平,每隔几年就有一定的租金上浮。而租给租客,一般最长是1年一签,一年后涨租可能性较大,也正是如此设计,长租公寓运营商可较为准确测算未来收益水平。
(2)新派公寓案例
新派公寓是典型的集中式长租公寓。由企业通过基金收购项目,后期管理团队介入运营。
新派公寓首个项目,北京CBD店就是由赛富不动产一期基金以2.2万元每平方米的价格收购森德大厦,包括装修改造在内,共花费1.65亿元,而基金则发行给32位投资人,新派公寓实际只投入了1%,大大减少了企业的投入。
为此,新派公寓每年向赛富不动产的投资人支付不低于3.5%的租金回报。4年之后,一期基金到期,投资人的股权将会被散售或者整售,赛富不动产为此做出一份股权回购协议。
在运营管理方面,新派公寓有一系列的标准化流程,包括拒绝烟民、宠物、甚至“五十岁单身大叔”等等,保障产品的定位及服务质量。
(a) 综合的功能型服务
在服务的定位上,希望不仅仅做物业管理,而是能够提供一种综合的功能服务。因为仅仅是一种物业管理是不能体现品牌价值,不能带来服务溢价,新派公寓的服务相对偏年轻化。因此,新派公寓通过公共生活空间、公共休闲空间、外包商业、线上服务和线下活动来增加公寓的附加值。
(b) 产品选址配套丰富
在选址上青睐配套相对丰富的区域,按照新派的定位要求,1公里的范围内基本能覆盖“衣食住行”,最大限度满足租住客户的生活需求。以北京CBD项目为例,步行10分钟可至地铁站,15分钟内可到达商场、超市、餐饮、娱乐、医院。这一点主要是考虑到租住客户中白领青年较多,上班及生活的便利程度将大大提升项目的吸引力。
1、分布式长租公寓运作模式
(1)整体模式
在房源获取与出租上,分布式长租公寓大部分是从个人房东手中获得闲散房源(其中又以二手房居多),房屋原来格局各有特点,并不统一。在出租方式上有整套出租和分间出租。整租主要以中高端长租公寓为主,以如优帕克为代表。
分间出租则是更为主要的方式,以中低端市场居多。对于分间出租的方式,由于共享厨房、客厅等套内空间,生活相互影响程度也较大,一般一间只允许居住1人。同时,为提高利用率,降低成本,“N+1”是分布式公寓的常见做法。此外,房源来源于各个社区,异常分散,通常并没有可供企业利用的公共空间。
在资金运作上,分布式长租公寓一般不进行持有,主要以租赁为主。其过程为企业与房东签署托管协议,企业按协议规定每年支付约定的房租给房东,或一次性支付几年的约定房租,对于个人房东而言即便房源空置也能得到收益。企业则通过自身平台将房源出租,由于产品和服务带来溢价,一般房源价格相比同地段个人房源要高。
(2)自如友家公寓案例
链家2011年开始长租公寓的发展,目前形成了集中+分布式并行的长租公寓模式。链家自如在房源获取上主要采取房东委托管理的模式。具体的方式为,房东通过拨打电话或线上留言的形式告知链家有托管意向,链家则和房东约定时间上门看房,在完成房屋勘察以及与房东的面谈后,进行签约托管。随后自如会对房屋进行相应的改造,然后出租,房东则收取约定的收益。
为了吸引房东吸收更多房源,自如采取了多种优惠政策叠加:
一、自如和房东签约年限以两年起,签约3日后房东即可收到房租,采取一次付一年房租的形式;
二、即便房屋空置,自如依然支付房东房租;
三、房东每年可享受5%租金涨幅;
四、合同到期后,赠送全部装修配置;
五、赠送15万元家财险。
(a) 服务内容以日常维修保洁为主
因为分布式长租公寓较难有公共空间,因此,我们看到,自如为租客提供的服务上主要是日常维修、保洁及一些代办事项等。尽管不能进一步丰富服务内容,但是自如加强了平台效应,通过网站、APP以及微信公众号均可以进行服务活动的预约和查询,提高日常生活服务的效率。
(b) 产品特点房源分散,无固定产品线
链家自如因为是分布式长租公寓,房型和价格都不固定,视具体房源和位置而定。但是在装修风格方面,链家自如给出了三套方案。以上海自如为例,其装修风格分为“热情奔放的拿铁”、“自然淡雅的木棉”、“无忧无虑的布丁”三类,一定程度上满足不同的租客需求。
在租赁模式上链家自如有两类选择,一类是分租的“自如友家”,另一类是整租的“自如整租”。两者在房屋配置装修方面差异不大,包括衣柜、书桌、洗衣机、热水器、空调、智能锁等。考虑到分租存在的室友选择问题,自如在选房前将已入住的租客部分信息内容公布在相应房源的页面,在不构成泄露租客信息的前提下,让其他租客提前了解未来租住的人员环境。
来源:CSF、CRIC研究中心
燕园基金致力于资产管理,核心团队均为北大校友
在运行:ABS、融资租赁、商业票据、信托等收益权
新启动:产业并购/定增;股票质押;期权/FOF/股票
燕园期待诚意合作,燕园期待人才加盟
微信号推荐
请您关注燕园小伙伴:远东宏信
微信ID:远东宏信

本文 炒股网 原创,转载保留链接!网址:http://wwww.zzmrw.com/post/253.html
本文由[炒股网平台名称]原创撰写,数据来源[注明数据平台如Wind/同花顺],文中观点仅代表个人分析。未经书面授权,禁止任何形式的转载、洗稿或截取部分内容使用。对于侵权行为,本平台将保留法律追诉权及要求赔偿的权利。











