一个人公司的经营理念
<{炒股网}>一个人公司的经营理念{炒股网}>
1 以收敛的一人公司商业模式画布作为“战略”
当下你需要做的,只是对自己的目标足够专注、坚定。
方法的第一步是规划你的蓝图。
“商业模式画布”由九个基本模块组成,这些模块代表了创建一个成功商业模式所需考虑的关键方面。图2-1列出了这九个模块以及对这九个模块的解释说明。

图2-1 商业模式画布及模块介绍
我们可以基于这个框架思考:
• 客户是谁?与客户维护怎样的关系?
• 传递怎样的价值主张?
• 以什么渠道触达客户,传递价值?
• 最重要的业务活动有哪些?
• 自身需要何种资源,欠缺的资源哪些合作伙伴可以补全?
• 收入来源和对应的成本结构是怎样的?

图2-2 以“壁球女孩”周边产品为例的商业模式画布
• 渠道通路:不再需要亚马逊、易贝、抖音国际等平台;
• 关键资源:不必再关注国外的客群差异化,国外群体不再纳入粉丝资源范围;
• 合作伙伴:国外的电商、内容、行业经营者都排除在外。
• “价值主张”是商业模式的核心,其他要素左右对称地展开;
• 左半部,眼光向内,审视企业内部所需;右半部,眼光向外,观察企业外部环境;
• 上半部是“业务”,描述我们做事的条件;下半部是“财务”,描述做这件事的投入和产出。
我们要在商业模式画布的设计中,充分尊重一人公司的特有属性,以这种属性去不断校准各个单元的有效性。

图2-3 一人公司商业模式画布特征
现在就着手画出你一人公司的第一张商业模式画布吧。你终于画完,在恭喜你踏出行动的第一步的同时,我强烈建议你做如下“复核”,算是一次“校准”动作(在前面的方框中输入“”或“×”,也可能是“?”)。

图2-4 在空白商业模式画布上绘制你的一人公司画布
确认一下,这的确是你最想做的事一个人公司的经营理念,对吗?
确认一下,你确实因为这张图对这件事所需要的商业要素都更加清晰了解了,是吗?
确认一下,你的客户群体足够细分了吗?
确认一下,你的价值主张和客户的需求高度一致,也和你的价值观高度一致非盈利公司的平衡计分卡,是吗?
感觉一下,是不是不存在左右不平衡的情况?也就是,外部强,内部弱;或者内部强,外部弱?
感觉一下,上半部的业务向下半部你定义的收入模式变现的可能性,在你看来真的很大,是吗?
感觉一下,你的收入可以持续,成本可控,也就是你可以持续不断地盈利,这是一件赚钱的事,而不是公益事业,对吗?
如果如上七项你的输入都是“”,恭喜你,你的复核过关了。
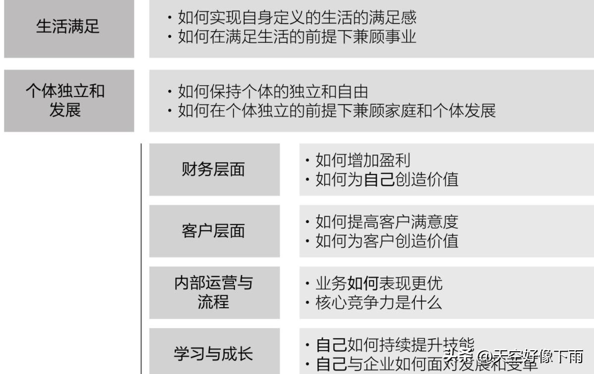
2 用“卡片”来设计一人公司的“平衡感”
商业领域常用的一种“卡片”——“平衡计分卡”来解决“装东西”的问题。
平衡计分卡其实是一个绩效管理体系,体现在从战略管理到战略执行落地的路径上,它所关注的四类指标是财务、客户、内部运营、个人学习和成长。
工作和家庭的平衡、工作和自我的平衡,而且这部分应该在第一层,反而商业的部分放在第二层。就像“木桶套木桶”。
我们可以将平衡要素调整为:
• 事业和自我的平衡
• 工作和家庭的平衡
外部与内部评价平衡
成果与驱动因素平衡
财务与非财务评价平衡
短期与长期利益平衡

图2-5 基于一人公司调整的平衡计分卡框架
接下来非盈利公司的平衡计分卡,我们把每一项分解成一人公司的典型目标和实践方法。

图2-6 基于一人公司调整的平衡计分卡分解目标和实践方法
有效的预期管理和控制欲望才是能付诸行动的切实之举。
在一人公司的个体独立和发展指标中,我建议初期立足自身优势进行独立选择。
既缺乏个体的独立决策能力,又可能没有充分考虑自身优势和工作的适配度。
一人公司可以采用保有的方式启动,初期即便无法实现收入,只要拒绝大多数不必要的支出,仍可依靠自身的财务积累满足生活所需。因此,盈亏平衡的第一个目标就可以设定为“如何让收入满足生活所需”。
在财务收入的选择和取舍上,稳定持续的收入要优于一过性的收入。
一人公司真正的成长曲线,与个体的认知、能力的提升是正相关的。而这些并不是短期内可以“跳跃式”发展的,因此也就不必对财务的变化有过高的要求。
经营粉丝群体,其实是有相对标准的体系的:
内容输出∅分析粉丝特征∅社交平台聚集∅保持中高频互动交流∅社群建设(线上线下活动)∅通过产品或服务满足情绪价值∅迭代粉丝经营策略∅口碑影响进一步扩大。
只需持续输出内容,以吸引力法则吸引这类群体,形成购买或者关注,就可以并入粉丝经营的圈层。
一人公司需要通过自媒体建立个人IP的必要性,因此在行动层面,哪怕是最基础的目标,仍然需要建立个人IP,否则你的获客将变得随机、高时间代价且不可持续。
这里除了学习,最有效的成长策略就是“复盘”。
3从最适合的类型切入,向不断复合的方向延伸
一人公司有哪些分类?
我们研究分类,是为了解释另一个问题:你适合做什么类型的一人公司?这可能是一个极简的商业模式的问题。
经过大量的观察和总结,我将一人公司分类成“STP”三个类型,见表 2-1。

表2-1 一人公司分类

专业型更多是通过专业赋能、传递价值,而技术型直接交付、输出,创造价值物(也可能是非实物类)。核心差别在于是“授之以渔”,还是“授之以鱼”。
概括起来,我们总结出不同类型的切入点和路径,如图2-7所示。

图2-7 不同的一人公司类型的切入点和路径
“苹果核”:独一无二的一人公司的“版图”。
到现在为止,我们可以整理出一人公司的版图,见图2-8。

图2-8 一人公司的版图
从版图创造出适配自身的“一人公司蓝图”,而蓝图的创造者有一天可以在这片空间里自由穿梭。
我们试着从几个关键点理解它。
内核
内核是什么?内核就是你自己。
记住,现在开始你是OPC(One-,即一人公司的英文缩写),不再是“NPC”(“Non- ”的缩写,意指“非玩家角色”)。
你虽然普通,但你可以因为是OPC而“Plus”(叠加)很多,变成升级版的你自己,甚至有一天,成为顶级的你自己(见图2-9)。

图2-9 一人公司整体版图之内核
内心富足了,一切都会变得不同,一切富足都会自然而来。永远记住,物质只是你自身内核外化的部分。
横看“人”
从思想到行动,是所有商业运作的最普遍的规律。见图2-10。

图2-10 一人公司整体版图之横看“人”
在当下这个极度内卷的时代,我都强烈建议你迈出这一步,或者在保持现在的工作环境的前提下“尝试”迈出这一步。
“安全就是最大的不安全”。在一个舒适的温床一样的环境里,看起来一切风平浪静,那可能是恰逢风调雨顺,或者恰逢有人为你扛下了所有。如果没有危机意识和未雨绸缪,当这个环境不复存在的时候,就是对这个人毁灭性打击的时刻。
一人公司的行动是100%的主动、内驱行为,不会有一丝一毫在职场上的非内驱的行动。
你就是创造者、协作者、产品或服务提供者,你是一切。你需要在过程中思考每个环节的做法和可能的效果,然后做出来。
如果担心做不到,那只是你长期处于一个有其他人协作的环境里产生的惰性阻碍了你。
我们还需要思考关于能让我们长期不会感觉枯燥的终身热爱的事业,以此形成强意愿推动自己长期投入这份新的事业;我们还需要一些商业模式画布、平衡计分卡等商业工具的加持,让自己的行动更有目标、更有成效。
纵看“事”
一人公司有自身特征和外部联结的属性,见图2-11。

图2-11 一人公司整体版图之纵看“事”
一人公司的特性有:
• 不雇佣任何人
• 不被任何人雇佣
• 独立自主地实现持续生存
• 以个体为节点实现外部联结
一人公司的商业就和一个人的生活一样,需要和不同关系的外界人或组织发生各种各样的联结。

表2-2 一人公司特性对应的联结特性和价值
底层看个体和社会

图2-12 一人公司整体 版图之底层
个体层面,如果要我提炼最关键的一点,我依旧坚持独立性。
如果一人公司背后有一个长期、重度需要支撑的平台或机构,那么商业模式画布就会失效。你会发现,自己其实是其他公司画布的一部分,自己没有独立让这个体系运作下去的能力。
独立性是一人公司的第一属性。我们需要在高独立性、高意愿度的基础上,匹配自身能力和资源。
如果需要系统性的思维,也可以通过如下盘点的方式进行,见图2-13。

图2-13 盘点你的一人公司的过程
找到你最能持续的兴趣,以此为轴看到围绕这个兴趣你的能力和资源分别有什么。注意,无论能力还是资源,独特性都比强弱更重要。
输出是最好的输入”。当你将你的计划付诸笔端,就是一种有效的输出。
如果我们身边有三分之一的人都进入这种一人公司的序列中,那么世界会怎样?这种局面带来的绝对不仅仅是就业率的提升。去除了“内耗和外卷”的商业本身就自然释放出非常大比例的价值空间。我们在创造等同价值时获得更高收益,我们在创造等同收益时获得更多时间,我们在消耗等同时间时享受了更多的生活和家庭的陪伴。每个人每天轻松满足地做着自己可以做一辈子的事业,伴随从内而外的喜悦,整个世界都会变得更为和谐和美好。这或许就是一人公司的社会价值所在。
顶层看生活和商业
一人公司的顶层看生活和商业,见图2-14。

图2-14 一人公司整体版图之顶层
应如何平衡时间?
答案很简单:简化商业。放弃不断追求高盈利的目标,放弃不断高增长性的执念,注重商业的有效性和持续性。
“高持续性收入”的溢价远比“不可持续的偶发收入”要更值钱。
可持续性收入可能来自一个稳健有效的商业模式、稳定的客户群体等一个人公司的经营理念,时间成本可能仅为非可持续性收入的一半。
我们生活中需要更多的家庭互动和陪伴,需要有独立自我的时间和空间,我们就需要让渡工作的时间出来,而最有效的方式就是简化,是从关注营利性和成长性转为关注持续性,从保有开始,自然而然地过渡。

图2-15 一人公司整体版图之全景图:“苹果核”
当有了内核,我们唯一要做的是基于我们对每个要素的分析,在内核的周围沿着分析的方向拓展一人公司和自我的边界,就像不断长出的“果肉”。

图2-16 从“苹果核”到“苹果”
本文 炒股网 原创,转载保留链接!网址:http://wwww.zzmrw.com/post/1520.html
本文由[炒股网平台名称]原创撰写,数据来源[注明数据平台如Wind/同花顺],文中观点仅代表个人分析。未经书面授权,禁止任何形式的转载、洗稿或截取部分内容使用。对于侵权行为,本平台将保留法律追诉权及要求赔偿的权利。











