收银员小李下班前发现多了25元,咋回事?该咋处理?
<{炒股网}>收银员小李下班前发现多了25元,咋回事?该咋处理?{炒股网}>
任务一 认识收银工作岗位
任务引入
小李是职业学校商贸专业三年级学生,第三年顶岗实习期间,她在X商场超市担任收银员的实习工作。虽然在学校已经学习了两年,但刚到企业时,小李还是两眼一抹黑收银员小李下班前发现多了25元,咋回事?该咋处理?,不知道自己能不能干好收银工作,成为一名合格的收银员。一天,小李在下班前清点现金和账单时,发现多了25元钱。小李纠结了半天,到底该怎么处理呢?思前想后,小李考虑到自己刚开始上班不久,不能给领导和同事留下工作不认真的印象,同时又考虑到金额很小,于是她决定将多出的25元钱暂时放在自己这里。接下来的几天,小李反复回忆那天收银的情形,到底是多收了顾客25元,少找给顾客25元,还是把自己的钱放在收银箱里了?她百思不得其解,到底在收银工作的哪个环节出了差错呢?那么,这多收的25元到底该怎么处理呢?
任务目标
1.能描述收银工作的基本内容。
2.能描述收银员工作纪律规范。
3.能根据给定的案例分析收银工作的基本特点。
4.能分析收银工作岗位职责。
5.培养学生良好的团队合作精神。
6.培养学生的组织协调能力。
7.培养学生的安全意识。
知识要求
一、收银工作的基本内容
收银工作是一个专业化的岗位,是零售企业财务部门派往营业场所一线收取货币资金的一项专门化工作,属于企业的出纳岗位。收银员是在生活超市、百货商场、宾馆、酒店等零售经营场所从事面向顾客收取货币资金(含现金、支票、各种金融支付卡等)的工作人员。针对不同的行业特点,收银工作的基本内容不尽相同。本书主要以超市和百货商场为背景进行描述。
(一)为顾客提供结账服务
收银员在提供结账服务时不仅要快捷,唱收唱付收银老是多钱什么情况,而且必须准确。不可将低价位的商品,以高价位收取,损害顾客利益;也不可将高价位的商品,以低价位收取收银员小李下班前发现多了25元,咋回事?该咋处理?,损害企业的利益。对于扫描不出的商品,应输入商品的条码,在输入时应看清数字,杜绝错误。

(二)为顾客提供咨询服务
收银员不仅要熟练掌握收银工作技能,还要全面了解整个商场商品的布局。在顾客询问时,要能够准确回答顾客的问题,热情礼貌待客,做好导向服务。
(三)现金管理
收银员由于其工作岗位的需要,每天与大量现金接触,所以必须严格遵守现金管理的各项规章制度。例如,工作时身上不可带私人物品,不可在工作岗位上清点个人的现金等。
(四)防损防盗
顾客在结账时,会因某种原因误将一些商品收入自己的袋中或留在收银台上。这时,收银员应提醒顾客,并及时将顾客不需要的商品整理好,然后归位到货架上,避免不必要的损耗。从某种程度上说,收银员也是兼职防损防盗员。


(五)推广促销活动
超市经常有各种各样的促销活动。收银员在推广促销活动中,除正常收银作业以外,应特别注意做好宣传和告知工作,尤其是促销活动的类型、顾客享有优惠或赠品的条件,以及参与促销活动时的有关注意事项。收银员应在收银时清楚明白地告知顾客,这样既可以避免不必要的误会,也可以使顾客获得满足和尊重,从而提高企业的信誉度。

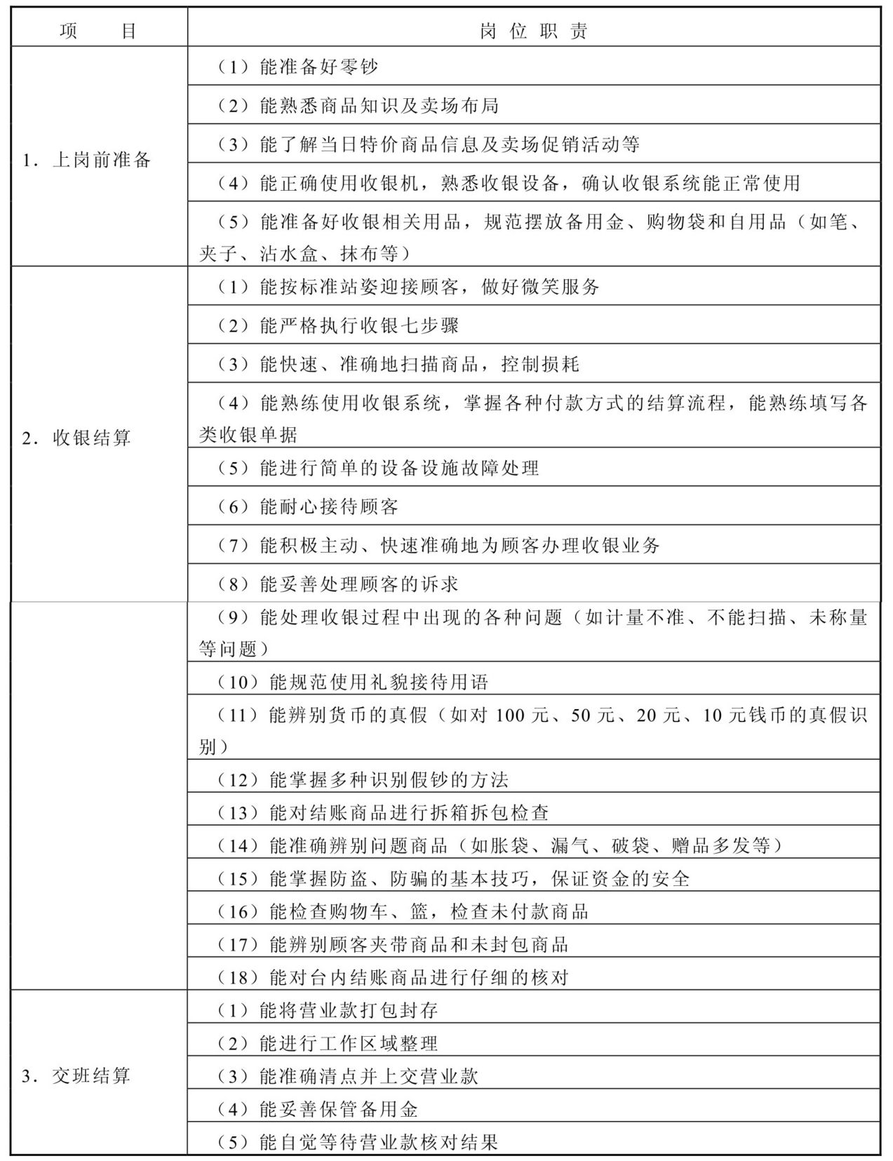
二、收银工作岗位职责
收银员要做好收银工作,必须明确自己的岗位职责。

三、收银员工作纪律规范
(一)严格履行交接手续
收银员在交班时要严格完成交接班手续,必须当面清点发票、款项、钥匙,准确、认真填写交接表并确认签字。
(二)严禁擅自离开岗位
收银员要严格按照作息时间上班,严禁在工作时间内擅自离开工作岗位。如有特殊情况,需要暂时离开收银岗位,应向现场主管请假,并且在收银位置放上“暂停收银”的提示牌,提醒顾客在附近的收银台付款,给顾客提供方便。
(三)做到收银款项账实相符
收银员应当规范地进行收银工作,不出现丝毫差错,每笔收银业务都做到账实相符。

(四)先收后付,唱收唱付

收银员在接待过程中,应先将前一位顾客的所有手续办理清楚后,再接受下一位顾客的业务,禁止同时处理两笔账务,以免给顾客或自己带来不必要的麻烦。
(五)严格汇报总结制度
收银员应认真总结工作经验教训,不能隐瞒错误,如有差错应及时向上级汇报,迅速处理并制定出补救或改正措施,以防后患。
(六)公私分明,廉洁守法
收银员不能公款私用或私借;出现长款或短款时应及时查明原因,根据会计的账务处理程序处理,不能将长款私吞;不能涂改、销毁收银凭证。
(七)增强安全意识收银老是多钱什么情况,防灾防盗
收银员在上岗作业前应检查收银设备是否安全,收银台是否有易燃易爆物品,以防火灾。
(八)规范服务,礼貌待客
收银员着装要统一,语言要规范,举止要得体,要以友善和蔼的服务态度对待每一位顾客,任何时候都不得敷衍、命令顾客。
四、收银工作的特点
收银员要直接与顾客、货币打交道,其职业特点如下。
(一)烦琐性
收银员对每一位顾客都要完成迎客和报价,超市收银工作还有扫描商品、收取现金或刷卡、点钞、唱收、打印结算凭条、找零钱、唱付、装袋、送客等工作程序,并且收银员每天面对的顾客很多,因此工作比较烦琐。
(二)影响性
收银员服务的对象是顾客,收银员必须按照企业的规章制度和管理准则严格约束自己的言行。收银员工作的好坏不仅会影响顾客的心理感受和企业形象,而且会影响顾客和企业的经济利益。
(三)技术性
收银工作是企业在其经营场所设立的一个重要的经济岗位,有着专门的操作技术和工作要求,是一项技术性很强的工作。例如,收银员要具备点钞、识别假钞和操作POS收银机等专业技术。

(四)服务性
收银员的工作特点是提供收银服务,满足顾客的需要。收银员在工作中要尊重顾客的自我意识,给顾客带来愉悦的心理体验。
技能要求
一、分析收银工作的特点
步骤一:给每个小组发放4开大小的白纸一张。
步骤二:教师利用多媒体设备向全体学生展示案例。
案例资料:小李在超市收银岗位实习有一段时间了,虽然每天都很累,但小李还是咬紧牙关坚持下来了。但她每天下班到了更衣室,碰到其他老员工时,听到的总是他们不停的抱怨和牢骚。他们彼此诉说着当班期间工作如何繁复、顾客如何刁蛮不讲理、机器设备如何不好用等,但即便如此,他们还是面带笑容、耐心细致地完成每一位顾客的接待工作。
要求:根据给定资料分析收银工作具备哪些基本特点。
步骤三:学生讨论分析并将答案总结在白纸上。
步骤四:每个小组选一名代表上台,将白纸贴在黑板上,将答案要点与全班分享。
二、分析收银员岗位职责
步骤一:给每个小组成员发放《收银员岗位职责表》。
收银员岗位职责表
步骤二:学生进行合作学习,分析、总结收银员的岗位职责并填写表格。
步骤三:教师收取作业表格,选择最优秀的几份表格通过多媒体设备向全班展示。
步骤四:教师根据每个小组合作学习的情况给予评分。
任务评价
认识收银工作岗位任务评价表
本文 炒股网 原创,转载保留链接!网址:http://wwww.zzmrw.com/post/1628.html
本文由[炒股网平台名称]原创撰写,数据来源[注明数据平台如Wind/同花顺],文中观点仅代表个人分析。未经书面授权,禁止任何形式的转载、洗稿或截取部分内容使用。对于侵权行为,本平台将保留法律追诉权及要求赔偿的权利。











