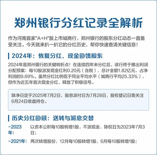
银行外汇展业新规征求意见,这些核心问题明确了
<{炒股网}>银行外汇展业新规征求意见,这些核心问题明确了{炒股网}>
《银行外汇展业管理办法(试行)(征求意见稿)》(以下简称《展业办法》)于2023年11月10日至11月19日通过国家外汇管理局(以下简称国家外汇局)网站向社会公开征求意见。意见征求期间,共收到63条意见建议,经充分研究论证,绝大多数意见已吸收采纳。意见主要集中在以下方面:
一、建议明确《展业办法》适用范围和推进安排。
采纳情况:已采纳。在公告正文中明确,银行可自愿选择适用《展业办法》模式进行外汇展业,国家外汇局及其分局指导自愿适用《展业办法》模式的银行做好准备工作,并明确银行具备《展业办法》规定条件方可适用。未选择适用《展业办法》模式的,外汇展业执行原有相关外汇管理法律法规。
二、建议明确《展业办法》“外汇业务”的内涵及外延。
采纳情况:已采纳。增加“前款所称外汇业务,是指银行为客户办理的外汇账户、外汇资金收付、结售汇等业务。”
三、建议灵活表述一类客户外汇业务办理年限。
采纳情况:已采纳。将一类客户业务办理年限表述调整为“原则上持续办理跨境业务两年以上”。
四、建议为银行采取非单一部门牵头的组织架构留出政策空间。
采纳情况:已采纳。在第六条第一项中增加“管理机构”,调整为“指定内设部门或管理机构牵头负责全行外汇合规管理工作”展业规范外汇政策题库,明确银行内设牵头部门不局限在既定部门,可以通过管理委员会、特定委员会牵头开展相关外汇合规管理工作。
五、建议加强培训及同业间交流分享。

采纳情况:已采纳。下一步,国家外汇局将通过全国外汇市场自律机制组织有意愿开展外汇展业改革的银行进行集中培训银行外汇展业新规征求意见,这些核心问题明确了,并邀请前期试点银行做经验分享。
六、建议国家外汇局向银行提供或共享企业综合型数据及信息。
采纳情况:已采纳。国家外汇局已开发相应程序并拟于近期上线展业规范外汇政策题库,定期向银行推送《展业办法》中涉及的相关监管信息。后续将结合银行诉求在合法合规的前提下研究提供更多共享信息。
七、建议统一现行外汇管理政策中关于银行客户的分类要求。
采纳情况:已采纳。外汇展业改革政策与现行外汇便利化政策并行,如银行选择适用展业改革政策,其优质客户符合《展业办法》一类客户条件的,适用展业改革政策;不符合《展业办法》一类客户条件但符合现行外汇便利化政策条件的,可继续适用现行便利化措施。同时,国家外汇局将在展业改革政策框架下研究统一的银行外汇客户分类指引,促进实现银行外汇客户分类“一套标准、一个结果”。
八、建议尽职调查重新识别银行客户的情形中增加“涉及客户经营情况的关键信息变更情形”。
采纳情况:未采纳。考虑到银行客户经营情况变化,如经营场所、经营范围变化等,属于中性行为,非可疑行为,可能经常发生,为减轻银行负担和对银行客户的打扰,暂不纳入。
九、建议将银行客户洗钱等级纳入客户外汇风险等级分类因素。
采纳情况:未采纳。考虑到洗钱风险与外汇合规风险侧重点不同,为减少因误判对客户服务的影响,客户洗钱等级暂不作为分类硬约束条件。
此外,涉及《展业办法》的文字修改意见,已充分吸收。对于意见建议中涉及的政策理解类问题银行外汇展业新规征求意见,这些核心问题明确了,已同步发布《政策问答》,后续也将通过培训辅导等方式加大解读释疑。
本文 炒股网 原创,转载保留链接!网址:http://wwww.zzmrw.com/post/2119.html
本文由[炒股网平台名称]原创撰写,数据来源[注明数据平台如Wind/同花顺],文中观点仅代表个人分析。未经书面授权,禁止任何形式的转载、洗稿或截取部分内容使用。对于侵权行为,本平台将保留法律追诉权及要求赔偿的权利。











