浦发银行违规被罚超4250万,办卡难背后有原因
<{炒股网}>浦发银行违规被罚超4250万,办卡难背后有原因{炒股网}>

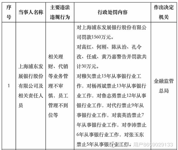
2026年2月12日,中国人民银行公布一批行政处罚信息,上海浦东发展银行股份有限公司(以下简称“浦发银行”)及旗下10名相关责任人一同领罚,罚没总额超4250万元浦发银行不让办储蓄卡,个人罚款合计75.5万元,此次处罚覆盖业务全领域、责任全链条,彰显了监管部门对银行业违法违规行为“零容忍”的坚定态度,也为整个金融行业敲响了合规经营的警钟,所有处罚决定公示期限均为五年。

据悉,浦发银行此次收到的行政处罚决定书文号为银罚决字〔2026〕27号,违法违规行为多达10项,涵盖账户管理、清算结算、银行卡收单、反假货币、财政资金管理、征信管理、反洗钱等多个核心领域,几乎触及银行业合规经营的所有关键底线,与此前工行、交行等大型银行被罚的高频违规点高度重合,凸显出部分银行在核心业务合规管控上的共性短板。
具体来看,该行不仅存在违反账户管理、清算管理等基础业务规定的行为,这类违规可能导致账户审核流于形式、资金清算流程不规范,进而为非法资金转移提供便利;还涉及违反反假货币业务管理、占压财政存款或资金等损害公共利益的违规操作,其中反假货币违规直接影响人民币流通安全与市场公信力,占压财政资金则可能影响公共资金的正常流转与使用效能;
在征信管理方面,违反信用信息采集、提供、查询及相关管理规定,可能侵害公民与企业的合法权益;而在反洗钱领域,其未按规定履行客户身份识别义务、未保存客户身份资料和交易记录、未报送大额及可疑交易报告,甚至与身份不明的客户进行交易等四项违规行为,更是直接违反了《中华人民共和国反洗钱法》的相关要求,为非法资金流转、洗钱等违法犯罪活动留下了可乘之机,这也是当前银行业监管查处的重点领域之一。
依据相关法律法规,中国人民银行对浦发银行作出严厉处罚:给予警告,没收违法所得27.万元,并处以4222.89万元罚款,罚没款项合计达4250.万元。这一罚款金额在近期股份制银行处罚中处于高位,凸显了监管部门对系统性违规行为的惩戒力度,也反映出浦发银行在合规管理、风险防控方面存在的严重漏洞——作为一家大型股份制商业银行浦发银行违规被罚超4250万,办卡难背后有原因,其本应成为金融合规经营的标杆,却在多项基础业务中频频违规,暴露出“重业绩、轻合规”的经营倾向,以及内部风控体系的形同虚设,与近年来监管部门持续强化金融机构内控建设的要求相悖。
此次处罚的一大亮点是严格落实“双罚制”,在惩处机构的同时,将责任精准追究到具体个人,彻底打破了“罚机构不罚个人”的惯性局面,这也是当前金融监管的常态化举措。从2025年的监管实践来看,银行业超3000名相关从业人员被罚,“双罚制”的全面落地,有效增强了监管行政处罚的威慑力和针对性,推动金融机构和从业人员勤勉尽职,强化合规意识。与浦发银行一同被处罚的10名责任人,分别来自该行信用卡中心、运营管理部、信息科技部、零售信贷部、公司业务部、零售业务部、网络金融部、法律合规部等多个核心部门,覆盖了违规行为涉及的各个业务环节,每个人都因对应职责范围内的违规行为承担了相应的法律责任,处罚尺度与岗位职责、违规情节高度匹配,体现了监管追责的精准性。
其中,浦发银行信用卡中心的夏某平责任最重,因对该行违反账户管理规定、违反信用信息采集相关规定、未按规定履行客户身份识别义务三项违法行为负有责任,被给予警告并罚款31.5万元,成为此次个人处罚中金额最高的责任人,其罚款金额占个人总罚款金额的近一半;
运营管理部的潘某东因对账户管理、客户身份资料及交易记录保存违规负有责任,被警告并罚款13.5万元,两项违规均与反洗钱和基础业务合规密切相关;
信息科技部的冯某亮因对银行卡收单业务违规负有责任,被给予警告并罚款5万元,凸显了科技部门在业务合规管控中的重要责任;
零售信贷部的严某霞因对信用信息采集、提供、查询及相关管理规定违规负有责任,被罚款4万元,征信管理违规也是近年来监管查处的重点之一;

公司业务部的李某因未按规定履行客户身份识别义务负有责任,被罚款2万元;

零售业务部的周某因对未按规定履行客户身份识别义务、与身份不明的客户进行交易两项违规负有责任,被罚款2万元;
零售信贷部的陆某勇责任涉及面最广浦发银行违规被罚超4250万,办卡难背后有原因,因对未按规定履行客户身份识别义务、未按规定保存客户身份资料和交易记录、未按规定报送大额交易报告或者可疑交易报告、与身份不明的客户进行交易四项违法行为负有责任,被罚款7.5万元;
网络金融部(移动金融部)的薛某华因对未按规定履行客户身份识别义务、与身份不明的客户进行交易违规负有责任,被罚款4.5万元;
法律合规部(案件防控办公室)的刘某波因对未按规定履行客户身份识别义务、未按规定报送大额交易报告或者可疑交易报告违规负有责任,被罚款5.5万元,作为合规管理部门负责人,其违规追责也凸显了合规管控“第一道防线”的重要性。

10名责任人合计罚款75.5万元,与机构处罚形成联动,构建起“机构担责、个人追责”的双重惩戒格局,强化了全员合规约束。
此次浦发银行及相关责任人集体领罚,并非个例,而是当前“强监管、防风险”金融监管基调的具体体现。近年来,监管部门持续加大对银行业违规行为的查处力度,重点聚焦账户管理、反洗钱、金融消费者权益保护等领域,大额罚单频现,倒逼金融机构完善内控体系、补齐风控短板。
展望2026年,多位业内人士预计,“强监管、防风险”的基调将延续,监管精准化和常态化的特征会更加凸显,监管部门将重点关注银行的公司治理与内控有效性、数据安全与消费者权益保护等领域,严防违规行为反弹。
对于浦发银行而言,此次大额罚单及多人追责,不仅会增加其合规成本,也可能影响其市场声誉,后续需针对性补齐风控短板,强化合规管理全流程管控,摒弃“重业绩、轻合规”的经营倾向,将合规理念融入业务发展的每一个环节。
而对于整个银行业而言,此次事件更是一堂深刻的合规警示教育课,所有金融机构都应引以为戒,严格遵守各项法律法规和监管要求,健全内控风控体系,强化全员合规培训,将合规经营贯穿于业务开展、人员管理、风险防控的全过程,同时积极利用科技手段构建动态风险监测体系,优化业务结构浦发银行不让办储蓄卡,才能在严监管环境中夯实稳健经营的基础,守护金融市场的稳定与安全,切实保护金融消费者的合法权益。
本文 炒股网 原创,转载保留链接!网址:http://wwww.zzmrw.com/post/2196.html
本文由[炒股网平台名称]原创撰写,数据来源[注明数据平台如Wind/同花顺],文中观点仅代表个人分析。未经书面授权,禁止任何形式的转载、洗稿或截取部分内容使用。对于侵权行为,本平台将保留法律追诉权及要求赔偿的权利。










