世界银行宜商环境项目将替代营商环境项目,了解内容变化
<{炒股网}>世界银行宜商环境项目将替代营商环境项目,了解内容变化{炒股网}>

世界银行日前发布了宜商环境评估体系的项目说明,表示2023年1月项目正式实施,并于2023年最后三个月内发布世行《宜商环境报告》第一版。这表明,世行运行了17年的“营商环境(doing ,简称db)”项目,将被新的“宜商环境( ,简称bee)”项目替代。
从db到bee世界银行跨境贸易便利化指标,应深入了解内容变化
世行于2001年成立全球营商环境评估项目组织,并于2003年发布了首份《营商环境报告》,到2019年,营商环境报告涵盖世界191个经济体,产生了很大影响力。全球100多个经济体受该《报告》影响,实施营商环境制度改革3000多项。
由于各经济体的制度、文化、发展水平千差万别,世行以一套评估标准来判断各个经济体的营商环境有一定局限性,2020年8月27日,世界银行宣布暂停发布《营商环境报告》。2021年9月16日,世行决定停止营商环境报告和数据运营,探索新的方法。
我国高度重视优化营商环境建设,专门发布了《优化营商环境条例》,近年来改革力度很大,成效显著,世界排名从2015年的第90位跃升至2020年的第31位。
原国家质检总局总工程师、北京大学法治与发展研究院高级研究员刘兆彬表示,世界银行宣布开启bee项目,标志着世行对全球商业环境的评估进入新阶段。深入了解世行宜商环境评估体系的新内容,对于我国优化营商环境、增强国际竞争力具有重要意义。
10项一级指标,每项有3个二级指标
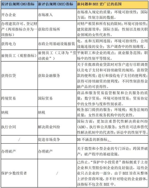
据了解,世行bee项目的一级指标有10项,分别是:企业准入( entry)、经营地点( )、公用事业连接( )、劳动力(labor)、金融服务( )、国际贸易( trade)、纳税()、争端解决( )、促进市场竞争( )和企业破产( )。
这是按照企业的开业、运营、关闭全生命周期来设计的。与原来的db一级指标相较,bee一级指标虽然在数量上与之一致,但内容有较大改变。

bee取消了db中的保护中小投资者指标,增加了促进市场竞争指标。除纳税和企业破产2项指标不变外,其他7项指标从名称到内容都作了不同程度改变。
同时世界银行宜商环境项目将替代营商环境项目,了解内容变化,bee还把db的观察指标吸纳到了一级指标之内,并增加了2项跨越指标,数字化技术和环境持续内容几乎融入到每项一级指标中,如电子政务、在线服务、环境许可证和绿色税收等。
bee在每个一级指标项下,统一设计了3个二级指标组,即监管框架、公共服务、整体效率,合计30个二级指标。比如:在企业准入一级指标项下,有企业准入的监管质量、为开办企业提供数字公共服务和信息透明度、企业进入的效率3个二级指标;在劳动力一级指标项下,有劳动法规质量、劳动力市场公共服务的充分性、雇佣劳动力的便利性3个二级指标;在金融服务一级指标项下,有担保交易和电子支付及绿色金融的监管质量、信贷报告框架的质量、金融服务的便利性3个二级指标。
促改革降成本,追求更美好宜商制度
刘兆彬说,bee项目的目标,是推动经济改革降低制度交易成本。从宜商环境角度评估,这个成本是企业从设立到清算终止的全生命周期中,在经营活动中为制度与公共服务所付出的时间和金钱的总和。通过设计指标体系、收集数据,使制度交易成本可量化、可比较、可评价,发现问题,持续改进,进而追求更美好的宜商制度。
他表示,世行将要实施的bee项目,对我国进一步深化改革、创造更优宜商环境有一些启发。首先世界银行跨境贸易便利化指标,坚持追求更美好的制度和促进共同繁荣的价值观。良好的价值观是世行这个项目的灵魂和方向,也是全球190多个经济体高度认同的核心理念,具有很强的感召力和凝聚力,也是项目的核心竞争力。在我国面临从db到bee的转变之际,应进一步明确良好的价值观是做好这个项目的前提与根基。第二,坚持构建项目的深厚理论基础和科学方法论体系。从db到bee,一个非常突出的特点是具备深厚的理论基础和科学的方法论。bee评估体系力求可量化、可比较、可竞争和改进,高度重视系统方法、平衡方法、可验证方法,这些都值得学习借鉴。第三、坚持监管制度、公共服务和整体效率三位一体的分析框架。第四、坚持持续改进,让宜商环境更加优化。
此外,世行bee项目的采集方法更为严谨、更富有法制精神。将与各经济体签署评估协议,所采原始数据及数据来源将有部分保密,一些基础数据的使用将遵循相关规则,包括保护知识产权。
与世界前沿水平有差距,重视公平竞争
刘兆彬认为,近年来,我国营商环境有巨大改善,成效显着,国际认同。以上海市为例,仅2018—2020年就实现了286项改革措施,出台70多项改革政策和配套文件,开发上线20多个新办事系统,许多指标达到世界先进水平。
但另一方面,我国许多指标同世界前沿水平还有不少差距,在纳税、获得信贷、跨境贸易和办理破产等四个方面还有短板。例如,纳税总时间花费要138小时,前沿水平是49小时;进出口边界耗时64小时,而全球有30个经济体平均时耗2小时。
他说,中央日前发布了《关于加快建设全国统一大市场的意见》。《意见》很多内容同世行bee内容完全一致世界银行宜商环境项目将替代营商环境项目,了解内容变化,具有很高的国际化水平。“特别是极为重视公平竞争问题,在30条内容中有20多次提到公平竞争、反不正当竞争的要求,这与世行bee评估增加的促进市场竞争内容可谓异曲同工。在我国宜商环境的建设中,要更加重视公平竞争的制度、规则、机制、标准、程序、效能和国际化问题。”
本文 炒股网 原创,转载保留链接!网址:http://wwww.zzmrw.com/post/260.html
本文由[炒股网平台名称]原创撰写,数据来源[注明数据平台如Wind/同花顺],文中观点仅代表个人分析。未经书面授权,禁止任何形式的转载、洗稿或截取部分内容使用。对于侵权行为,本平台将保留法律追诉权及要求赔偿的权利。











