公募基金改革拉开序幕,优化运营模式建立回报绑定机制
<{炒股网}>公募基金改革拉开序幕,优化运营模式建立回报绑定机制{炒股网}>

皮海洲 | 立方大家谈专栏作者
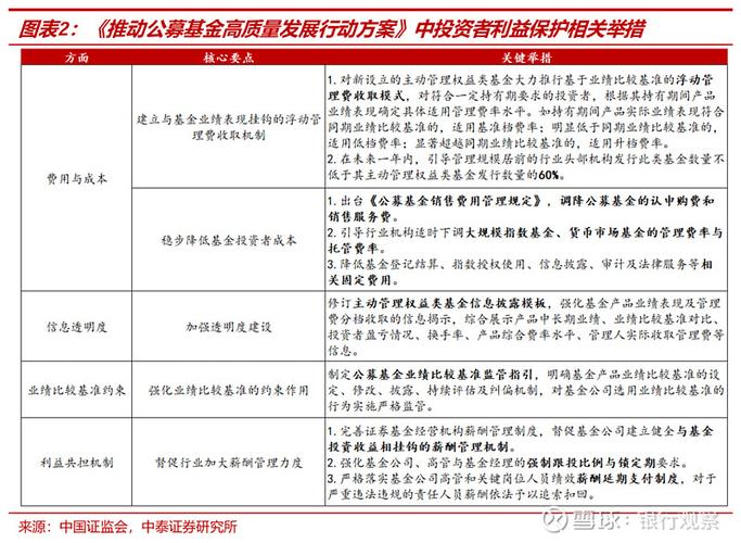
倍受市场关注的公募基金改革终于拉开序幕。5月7日,中国证监会印发《推动公募基金高质量发展行动方案》(下称《方案》),从优化权益类基金收费模式、强化与投资者利益绑定、提升行业服务投资者能力等方面提出25条具体改革措施,着力督促基金公司、基金销售机构等行业机构从“重规模”向“重回报”转变。
从《方案》的内容来看,这次公募基金改革的一个重要亮点,就是优化基金运营模式,建立健全基金公司收入报酬与投资者回报绑定机制。为此,《方案》提出,建立与基金业绩表现挂钩的浮动管理费收取机制。对新设立的主动管理权益类基金大力推行基于业绩比较基准的浮动管理费收取模式,对符合一定持有期要求的投资者,根据其持有期间产品业绩表现确定具体适用管理费率水平。如持有期间产品实际业绩表现符合同期业绩比较基准的基金基本运作方式,适用基准档费率;明显低于同期业绩比较基准的,适用低档费率;显著超越同期业绩比较基准的,适用升档费率。
依据《方案》作出的上述规定,业绩好的投资基金,在计提管理费的时候基金基本运作方式,可以适用更高一些的费率(即升档费率);而业绩差的投资基金,在计提管理费的时候,就只能适用低档费率。如此一来,业绩好的投资基金就可以提取更多的管理费,而业绩差的投资基金,提取的管理费也就相对较少。如此一来,基金公司提取的管理费也就与基金的业绩挂起钩来,与投资者的利益绑定在了一起。基金公司要想得到更多的管理费,就必须让基金的业绩好起来。也正因如此,基金公司“旱涝保收”的格局在一定程度上得以打破,至少业绩差的基金公司所能得到的管理费会受到很大的影响。
将基金公司收入报酬与投资者回报绑定在一起,这是市场一直所呼吁的。所以《方案》的出台顺应了投资者的呼声。不过,从《方案》对绑定机制的设置来看,《方案》只是让基金公司在打破“旱涝保收”格局方面迈出了第一步,当然,这也是至关重要的第一步,毕竟只有迈出了第一步,才会有后来的第二步、第三步,所以第一步的重要性是不言而喻的。
而从《方案》的内容来看,《方案》对基金公司收入报酬与投资者回报的绑定也确实只是在打破“旱涝保收”格局方面迈出了第一步,未来还会有第二步、第三步要走。毕竟《方案》给基金公司计提管理费还是留下了余地的。

其一,对投资基金业绩的考核并不是以绝对的业绩作为考核的基准,而是给出了一个“比较基准”公募基金改革拉开序幕,优化运营模式建立回报绑定机制,比如,以某个指数位作为基准,只要业绩跑赢了指数,不论投资盈亏,就都可以视同投资赚了。
其二,即便是业绩输给了“比较基准”,或者说,即便是投资亏损了,也不意味着基金公司就不能提取基金管理费了。只不过是适用的管理费率是“低档费率”,基金公司可以提取的管理费要少一些罢了,并不是不能提取管理费。所以,即便是基金公司投资亏损,也不会“颗粒无收”。
可见,《方案》虽然对基金公司的收入报酬与投资者回报进行了绑定,但这种绑定并不是很紧密,而是有些松动,仍然还是给基金公司留下了很大的“空子”或漏洞。所以为了切实保护投资者利益,让基金公司能够真正以投资者利益为重,以投资者为根本,基金公司收入报酬与投资者回报的绑定还需要更牢固。
首先,对基金公司收入报酬与投资者回报进行的绑定不限于新设立的投资基金,也不限于主动管理权益类基金,原已成立的老基金公募基金改革拉开序幕,优化运营模式建立回报绑定机制,以及货币基金、债券基金等,都应该采取这种绑定的方式。
其次,基金管理费的提取直接与基金投资的业绩挂钩。投资基金投资盈利了,基金公司可以计提管理费,基金投资没有盈利甚至亏钱了,则基金公司不能提取管理费。而且第二个年度基金管理费的提取,也需要首先弥补上年度或之前年度留下来的投资亏损,弥补亏损后利润还有盈余的,才能计提管理费。
其三,基金管理费提取的基数确定为投资基金的盈利金额,而不是投资基金的规模。如此一来,基金公司就不会片面追求基金规模了,而是真正实现从“重规模”向“重回报”转变。倒逼基金公司不只是要“做大”,更要“做强”。
责编:刘安琪 | 审核:李震 | 监审:古筝
本文 炒股网 原创,转载保留链接!网址:http://wwww.zzmrw.com/post/283.html
本文由[炒股网平台名称]原创撰写,数据来源[注明数据平台如Wind/同花顺],文中观点仅代表个人分析。未经书面授权,禁止任何形式的转载、洗稿或截取部分内容使用。对于侵权行为,本平台将保留法律追诉权及要求赔偿的权利。











