焦作中旅银行违规向房地产项目放贷,被焦作银保监分局罚30万
<{炒股网}>焦作中旅银行违规向房地产项目放贷,被焦作银保监分局罚30万{炒股网}>
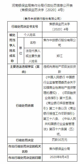
中国经济网北京8月11日讯 银保监会网站昨日公布的河南银保监局焦作分局行政处罚信息公开表(焦银保监罚决字〔2020〕4号)显示,焦作中旅银行股份有限公司(简称“焦作中旅银行”)存在违规向房地产项目发放贷款的违法违规事实。依据《中国人民银行 中国银行业监督管理委员会关于加强商业性房地产信贷管理的通知》、《项目融资业务指引》第十五条、《商业银行押品管理指引》第二十条以及《商业银行授信工作尽职指引》第三十八条,《中华人民共和国银行业监督管理法》第四十六条第(五)项,焦作银保监分局对该行处以罚款30万元。
天眼查显示,焦作中旅银行前身为焦作市商业银行股份有限公司焦作市商业银行股份有限公司,是在焦作市区11家城市信用社基础上组建而成,1998年元月经中国人民银行批准成立,1998年2月挂牌开业。2015年焦作市商业银行股份有限公司更名为“焦作中旅银行股份有限公司”。焦作中旅银行第一大股东为焦作市十一家城市信用社,持股29.78%;第二大股东为焦作市财政局,持股29.67%。
相关规定:
《中国人民银行 中国银行业监督管理委员会关于加强商业性房地产信贷管理的通知》:
一、严格房地产开发贷款管理
对项目资本金(所有者权益)比例达不到35%或未取得土地使用权证书、建设用地规划许可证、建设工程规划许可证和施工许可证的项目,商业银行不得发放任何形式的贷款;对经国土资源部门、建设主管部门查实具有囤积土地、囤积房源行为的房地产开发企业焦作中旅银行违规向房地产项目放贷,被焦作银保监分局罚30万,商业银行不得对其发放贷款;对空置3年以上的商品房,商业银行不得接受其作为贷款的抵押物。
商业银行对房地产开发企业发放的贷款只能通过房地产开发贷款科目发放,严禁以房地产开发流动资金贷款或其他贷款科目发放。
商业银行发放的房地产开发贷款原则上只能用于本地区的房地产开发项目,不得跨地区使用。对确需用于异地房地产开发项目并已落实相应风险控制措施的贷款,商业银行在贷款发放前应向监管部门报备。
二、严格规范土地储备贷款管理
商业银行不得向房地产开发企业发放专门用于缴交土地出让金的贷款。对政府土地储备机构的贷款应以抵押贷款方式发放,且贷款额度不得超过所收购土地评估价值的70%,贷款期限最长不得超过2年。
三、严格住房消费贷款管理
商业银行应重点支持借款人购买首套中小户型自住住房的贷款需求焦作中旅银行违规向房地产项目放贷,被焦作银保监分局罚30万,且只能对购买主体结构已封顶住房的个人发放住房贷款。
商业银行应提请借款人按诚实守信原则,在住房贷款合同中如实填写所贷款项用于购买第几套住房的相关信息。对购买首套自住房且套型建筑面积在90平方米以下的,贷款首付款比例(包括本外币贷款,下同)不得低于20%;对购买首套自住房且套型建筑面积在90平方米以上的,贷款首付款比例不得低于30%;对已利用贷款购买住房、又申请购买第二套(含)以上住房的,贷款首付款比例不得低于40%,贷款利率不得低于中国人民银行公布的同期同档次基准利率的1.1倍,而且贷款首付款比例和利率水平应随套数增加而大幅度提高,具体提高幅度由商业银行根据贷款风险管理相关原则自主确定,但借款人偿还住房贷款的月支出不得高于其月收入的50%。
商业银行不得发放贷款额度随房产评估价值浮动、不指明用途的住房抵押贷款;对已抵押房产,在购房人没有全部归还贷款前,不得以再评估后的净值为抵押追加贷款。
四、严格商业用房购房贷款管理
利用贷款购买的商业用房应为已竣工验收的房屋。
商业用房购房贷款首付款比例不得低于50%,期限不得超过10年,贷款利率不得低于中国人民银行公布的同期同档次利率的1.1倍,具体的首付款比例、贷款期限和利率水平由商业银行根据贷款风险管理相关原则自主确定;对以“商住两用房”名义申请贷款的,首付款比例不得低于45%,贷款期限和利率水平按照商业性用房贷款管理规定执行。
五、加强房地产信贷征信管理
商业银行接受房地产开发企业贷款申请后,应及时通过中国人民银行企业信用信息基础数据库对借款企业信用状况进行查询;贷款申请批准后,应将相关信息录入企业信用信息基础数据库,详细记载房地产开发企业的基本信息、借款金额、贷款期限以及违约情况等。

商业银行接受个人住房贷款申请后,应及时通过中国人民银行个人信用信息基础数据库对借款人信用状况进行查询;贷款申请批准后,应将相关信息及时录入个人信用信息基础数据库,详细记载借款人及其配偶的身份证号码、购房套数、贷款金额、贷款期限、房屋抵押状况以及违约信息等。
六、加强房地产贷款监测和风险防范工作
商业银行应密切监测房地产价格变化及其对信贷资产质量的影响状况,切实加强商业性房地产信贷管理和内控机制建设,积极防范房地产信贷风险。
中国人民银行各分支机构、各银监局应加强辖区内金融机构房地产信贷管理的“窗口指导”,加大对相关违规行为的查处力度。要跟踪房地产信贷政策执行过程中出现的新情况、新问题,并及时向中国人民银行、中国银行业监督管理委员会报告。
各商业银行(包括中资银行、外商独资、中外合资商业银行以及外国银行分行等)要认真贯彻落实国家房地产宏观调控政策,切实加强房地产信贷风险管理,要根据本通知精神和国家各项房地产信贷政策规定,抓紧制定或完善房地产信贷业务管理操作细则,并向中国人民银行、中国银行业监督管理委员会报备。
各政策性银行未经中国人民银行、中国银行业监督管理委员会批准,不得发放商业性房地产贷款。
《项目融资业务指引》第十五条:贷款人应当根据项目的实际进度和资金需求,按照合同约定的条件发放贷款资金。贷款发放前,贷款人应当确认与拟发放贷款同比例的项目资本金足额到位,并与贷款配套使用。
《商业银行押品管理指引》第二十条:商业银行应审慎确定各类押品的抵质押率上限,并根据经济周期、风险状况和市场环境及时调整。
抵质押率指押品担保本金余额与押品估值的比率:抵质押率=押品担保本金余额÷押品估值×100%。
《商业银行授信工作尽职指引》第三十八条:商业银行实施有条件授信时应遵循“先落实条件,后实施授信”的原则,授信条件未落实或条件发生变更未重新决策的,不得实施授信。
《中华人民共和国银行业监督管理法》第四十六条:银行业金融机构有下列情形之一,由国务院银行业监督管理机构责令改正焦作市商业银行股份有限公司,并处二十万元以上五十万元以下罚款;情节特别严重或者逾期不改正的,可以责令停业整顿或者吊销其经营许可证;构成犯罪的,依法追究刑事责任:
(一)未经任职资格审查任命董事、高级管理人员的;
(二)拒绝或者阻碍非现场监管或者现场检查的;
(三)提供虚假的或者隐瞒重要事实的报表、报告等文件、资料的;
(四)未按照规定进行信息披露的;
(五)严重违反审慎经营规则的;
(六)拒绝执行本法第三十七条规定的措施的。
以下为原文:

本文 炒股网 原创,转载保留链接!网址:http://wwww.zzmrw.com/post/595.html
本文由[炒股网平台名称]原创撰写,数据来源[注明数据平台如Wind/同花顺],文中观点仅代表个人分析。未经书面授权,禁止任何形式的转载、洗稿或截取部分内容使用。对于侵权行为,本平台将保留法律追诉权及要求赔偿的权利。











