手机号注销风险大揭秘:未解绑银行卡、支付宝,个人信息安全堪忧
<{炒股网}>手机号注销风险大揭秘:未解绑银行卡、支付宝,个人信息安全堪忧{炒股网}>
导读:自己新换的手机号不但收到陌生人的银行卡扣费信息,更可以通过手机号码验证登录支付宝和淘宝账户,近日市民赵女士遇到了这样的怪事。北京青年报记者咨询手机运营商、支付宝客服、银行客服,三方均表示这是注销过的手机号被重新放号后,原主人仍未解除银行与支付宝的手机绑定所致。随着手机支付越来越普遍,一旦手机号注销后未和银行卡及各种账户“解绑”,手机号原主人的各种账户可能会遭遇被盗的风险。
新办理的手机号 收到银行扣费通知
赵女士称,自从换手机号后,不仅收到过陌生人发来的节日问候,还有来自银行的通知短信,“当时一看吓了一跳,我这个手机号并没有关联过这家银行的卡啊”。
赵女士说,应该是这个手机号原来有人使用过支付宝长时间不用会注销吗,所以自己才收到许多陌生人的短信,而且这个手机号以前关联了银行卡,所以才有了这条银行扣费的通知。让赵女士更加感到换号风险的是网上支付平台的手机号码绑定。赵女士告诉北青报记者,自己曾经想用新号关联支付宝及淘宝,发现怎么也不能验证成功,页面显示号码已经被绑定过。她说:“我想也许之前那个人应该不再用这个号码,修改支付宝密码试试吧,结果没想到进入了一个陌生人的页面,而且还可以进到人家的淘宝个人页面。”
能登录他人账户 手机支付可以转账
北青报记者用赵女士的手机号及密码登录支付宝页面,里面显示的用户名为王某,并非赵女士本人,该账号于2013年11月开通,没有过支付记录。北青报记者发现该用户并未绑定身份证信息,记者尝试修改支付密码,通过赵女士的手机短信验证获得成功。
由于该账户内已经没有钱,北青报记者先向这个账户内转账2元,随后通过手机验证码来修改支付密码,很容易就将2元钱转走。也就是说,只要账户内有钱,通过手机就可以把账户一卷而空。
由于支付宝绑定淘宝账号后,可以从支付宝进入账户主人的淘宝主页,北青报记者点击进入用户王某的淘宝后发现手机号注销风险大揭秘:未解绑银行卡、支付宝,个人信息安全堪忧,用户曾经的交易记录、住址、电话等信息均有显示。
手机未解除绑定 可能泄露账户密码
北青报记者致电支付宝客服,对方表示这应该是手机运营商收回手机号后重新发放,而手机号没有解除绑定所致。对于这种未经过身份证认证的账户,不排除仅通过手机验证即可找回密码的可能性。
客服人员表示,一般情况下,账户里有钱的用户,都会绑定身份证,找回支付密码需要身份证等其他信息,像这种既没钱又没有身份的账号价值较低,“找到支付密码属于侥幸”。
但客服人员同时建议,遇到不是本人注册的账户,为安全起见,尽量不要使用,“您不想使用的账户也不要放钱在里面,以免换号后发生类似情况”。
此外,客服人员表示,虽然原来开通支付宝可能会有不用身份证的情况,但现在只要注册必须绑定身份证。
手机号再次流通 不“解绑”风险大
北青报记者通过网上客服和营业厅电话咨询手机运营商工作人员,对方表示,手机号4个月欠费就自动注销,也有用户主动到营业厅注销,合约机的话如中途欠费,会在合约到期后注销,注销时不会对用户进行有关解除各种绑定的提醒。
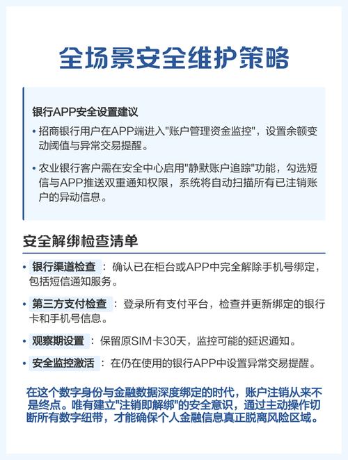
目前手机号注销风险大揭秘:未解绑银行卡、支付宝,个人信息安全堪忧,通过手机支付的方式有很多,在手机号绑定银行卡的情况下,一旦手机号销号后再重新流通,原先绑定的银行卡也会有很大风险。

赵女士的手机号上目前也绑定了一张银行卡,但营业厅工作人员称只有到银行才可以解除手机号与银行卡的绑定。营业厅工作人员介绍,一般来讲,手机号注销半年后会流通到选号系统中,“但有的时候号源紧张支付宝长时间不用会注销吗,可能三个月后就可以作为新号流动了”。
北青报记者与银行卡所属银行的网上人工客服取得了联系,对方说一般是需要卡主解除这个手机号的通知功能,但由于他们现在难以找到原主,北青报记者可以提供手机号和短信显示的账号后四位,他们将情况反馈上去取消,大约需要3到5个工作日,再以短信形式通知。
对话
手机号原主人:换号时真没想到那么多
北青报记者通过淘宝页面中的收件人信息,联系到了王某,即赵女士手机号的原主,对方听说事情的来龙去脉以后感到很吃惊。
北青报:您什么时候买的手机,什么时候停用的?
王先生(手机号原主):大约是2年以前买的合约机,本来是今年五六月份到期的,但今年过年后,手机摔坏了,然后就一直没管它,又换了一个手机,办了个新号。
北青报:尾数为××××的银行卡号是您的吗?您都绑定过哪些卡?
王先生:那个是我之前的工资卡,除了工资用的银行卡和支付宝外,应该没办过别的。
北青报:您什么时候办理的支付宝和淘宝号?是否经常使用呢?
王先生:大约去年10月份左右办的吧。办了以后我也没太用过,现在都不记得淘宝的登录号了,而且也没往支付宝里面充过钱。
北青报:手机换号后,您为什么没有解绑?有过担心吗?
王先生:当时没想那么多,我以为等手机(合约)到期了,就啥事没有了,以为没什么事儿,也没担心过,接到你的电话真觉得挺惊讶的。
北青报:那您接下来打算怎么处理?
王先生:我会尽快去银行办理解绑,您再告诉一下我的淘宝号,我去解绑。真没想到添了那么多麻烦,挺不好意思的,感谢你告诉我。
文并摄/见习记者 赵婧姝
线索提供/赵女士
本文 炒股网 原创,转载保留链接!网址:http://wwww.zzmrw.com/post/1350.html
本文由[炒股网平台名称]原创撰写,数据来源[注明数据平台如Wind/同花顺],文中观点仅代表个人分析。未经书面授权,禁止任何形式的转载、洗稿或截取部分内容使用。对于侵权行为,本平台将保留法律追诉权及要求赔偿的权利。











